WARNING:
JavaScript is turned OFF. None of the links on this concept map will
work until it is reactivated.
If you need help turning JavaScript On, click here.
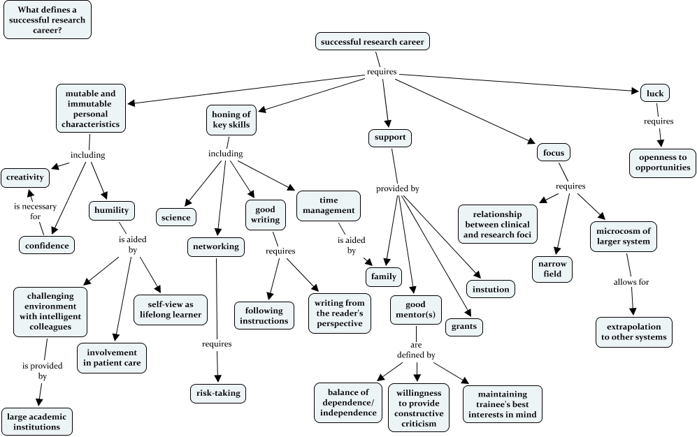
This Concept Map, created with IHMC CmapTools, has information related to: MichaelGrunwaldResearchCareer2, confidence is necessary for creativity, microcosm of larger system allows for extrapolation to other systems, successful research career requires focus, focus requires microcosm of larger system, humility is aided by involvement in patient care, networking requires risk-taking, honing of key skills including good writing, focus requires narrow field, challenging environment with intelligent colleagues is provided by large academic institutions, focus requires relationship between clinical and research foci, time management is aided by family, support provided by family, honing of key skills including networking, good writing requires following instructions, mutable and immutable personal characteristics including humility, successful research career requires luck, support provided by good mentor(s), luck requires openness to opportunities, good mentor(s) are defined by willingness to provide constructive criticism, humility is aided by challenging environment with intelligent colleagues