WARNING:
JavaScript is turned OFF. None of the links on this concept map will
work until it is reactivated.
If you need help turning JavaScript On, click here.
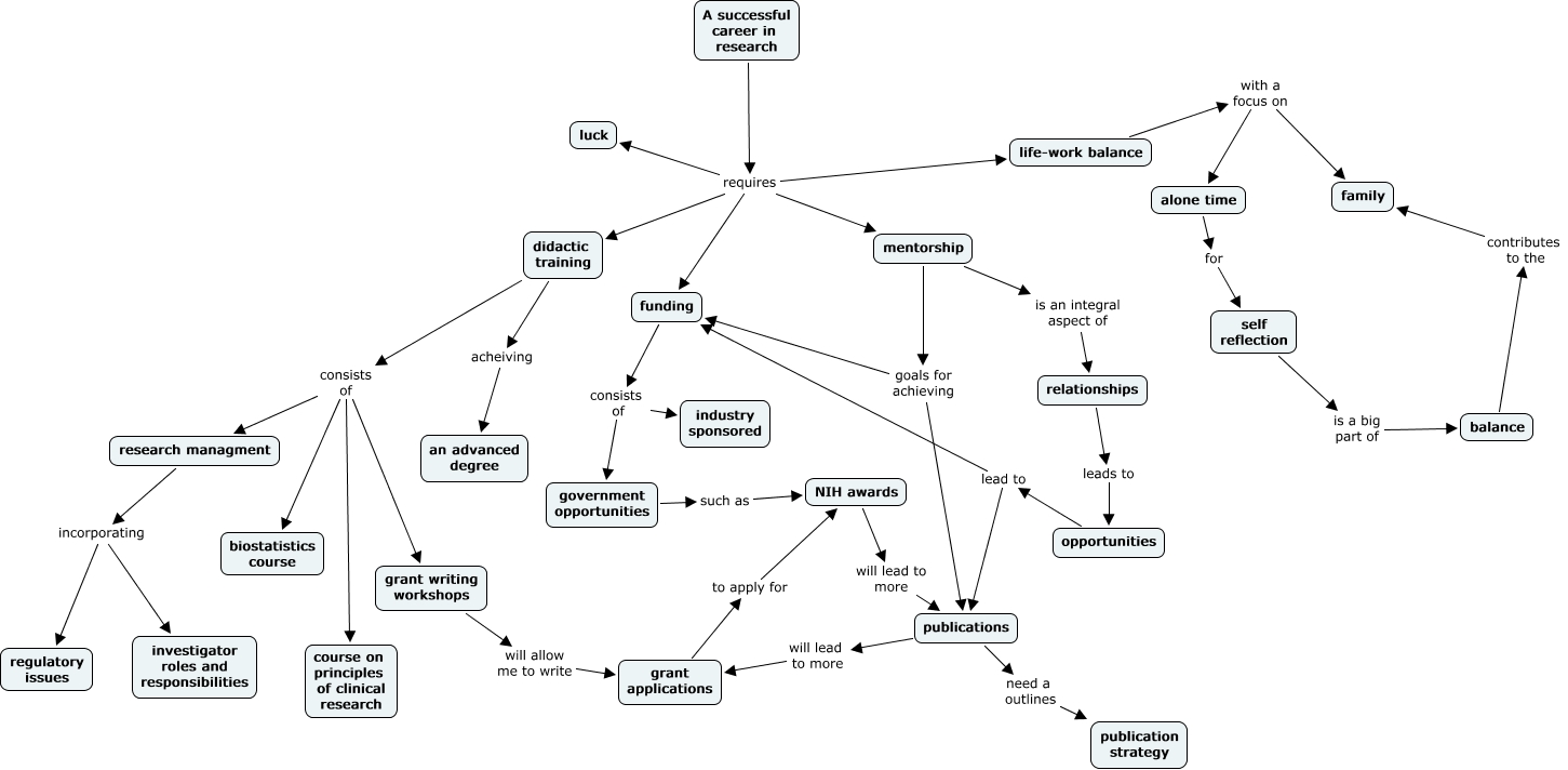
This Concept Map, created with IHMC CmapTools, has information related to: SharifHalimMap2, grant writing workshops will allow me to write grant applications, mentorship is an integral aspect of relationships, funding consists of government opportunities, research managment incorporating investigator roles and responsibilities, A successful career in research requires mentorship, mentorship goals for achieving publications, opportunities lead to publications, alone time for self reflection, opportunities lead to funding, A successful career in research requires funding, relationships leads to opportunities, didactic training consists of biostatistics course, mentorship goals for achieving funding, self reflection is a big part of balance, research managment incorporating regulatory issues, didactic training consists of research managment, government opportunities such as NIH awards, publications will lead to more grant applications, A successful career in research requires luck, didactic training acheiving an advanced degree