WARNING:
JavaScript is turned OFF. None of the links on this concept map will
work until it is reactivated.
If you need help turning JavaScript On, click here.
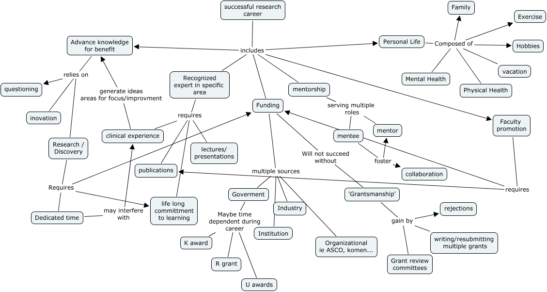
This Concept Map, created with IHMC CmapTools, has information related to: JeffreyMClarkeMap2, Funding Will not succeed without 'Grantsmanship', successful research career includes Recognized expert in specific area, successful research career includes Funding, Recognized expert in specific area requires publications, Personal Life Composed of Family, Research / Discovery Requires life long committment to learning, Personal Life Composed of vacation, mentorship serving multiple roles mentor, mentorship serving multiple roles mentee, successful research career includes mentorship, 'Grantsmanship' gain by rejections, Faculty promotion requires Funding, mentee foster mentor, Goverment Maybe time dependent during career R grant, mentee foster collaboration, successful research career includes Faculty promotion, Research / Discovery Requires Funding, 'Grantsmanship' gain by Grant review committees, clinical experience generate ideas areas for focus/improvment Advance knowledge for benefit, Faculty promotion requires publications