WARNING:
JavaScript is turned OFF. None of the links on this concept map will
work until it is reactivated.
If you need help turning JavaScript On, click here.
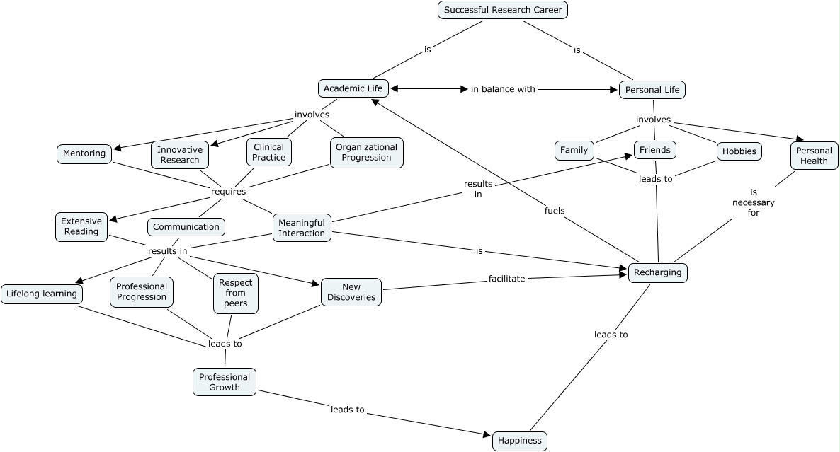
This Concept Map, created with IHMC CmapTools, has information related to: Successful Research Career 2- PostConference, Personal Life involves Hobbies, Family involves Hobbies, Organizational Progression requires Extensive Reading, Personal Life involves Friends, Extensive Reading results in New Discoveries, Meaningful Interaction results in New Discoveries, Communication results in New Discoveries, Family involves Personal Health, Mentoring requires Communication, Academic Life involves Innovative Research, Clinical Practice requires Meaningful Interaction, Organizational Progression requires Communication, New Discoveries leads to Professional Growth, Meaningful Interaction results in Lifelong learning, Respect from peers leads to Professional Growth, Family involves Friends, Mentoring requires Extensive Reading, Recharging leads to Happiness, Academic Life involves Clinical Practice, Lifelong learning leads to Professional Growth