WARNING:
JavaScript is turned OFF. None of the links on this concept map will
work until it is reactivated.
If you need help turning JavaScript On, click here.
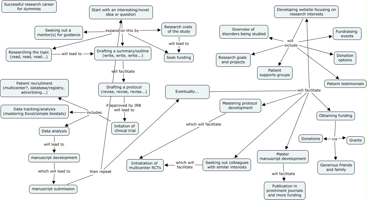
This Concept Map, created with IHMC CmapTools, has information related to: BL CMAP, manuscript development which will lead to manuscript submission, Obtaining funding via Generous friends and family, Initation of clinical trial includes Data analysis, Eventually... will facilitate Obtaining funding, Start with an interesting/novel idea or question expand on this by Seeking out a mentor(s) for guidance, Obtaining funding via Grants, Developing website focusing on research interests will include Research goals and projects, Drafting a protocol (revise, revise, revise...) if approved by IRB will lead to Initation of clinical trial, Eventually... will facilitate Master manuscript development, Initation of clinical trial includes Data tracking/analysis (mastering Excel/simple biostats), Developing website focusing on research interests will include Patient testimonials, Eventually... will facilitate Mastering protocol development, Data analysis will lead to manuscript development, Developing website focusing on research interests will include Fundraising events, Research costs of the study will lead to Seek funding, Eventually... will facilitate Seeking out colleagues with similar interests, Obtaining funding via Donations, Developing website focusing on research interests will include Overview of disorders being studied, Drafting a summary/outline (write, write, write...) will facilitate Drafting a protocol (revise, revise, revise...), manuscript submission then repeat Eventually...