WARNING:
JavaScript is turned OFF. None of the links on this concept map will
work until it is reactivated.
If you need help turning JavaScript On, click here.
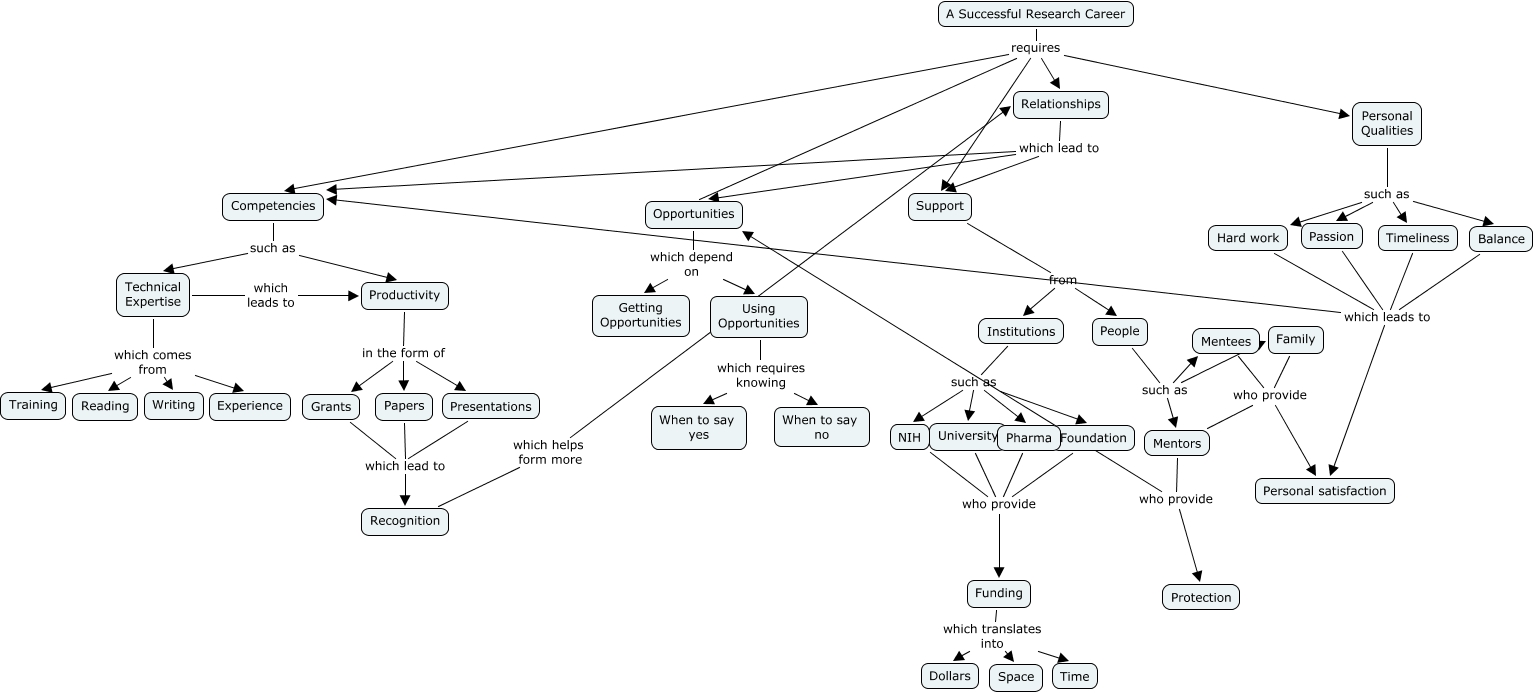
This Concept Map, created with IHMC CmapTools, has information related to: Sung Successful Research Career 12.04.29, Opportunities which depend on Getting Opportunities, Foundation who provide Funding, People such as Family, Mentors who provide Protection, A Successful Research Career requires Support, Relationships which lead to Competencies, Recognition which helps form more Relationships, Balance which leads to Competencies, Institutions such as NIH, Balance which leads to Personal satisfaction, Productivity in the form of Papers, Personal Qualities such as Timeliness, Productivity in the form of Grants, University who provide Funding, Funding which translates into Space, Grants which lead to Recognition, Timeliness which leads to Personal satisfaction, Mentors who provide Personal satisfaction, Technical Expertise which comes from Experience, Productivity in the form of Presentations