WARNING:
JavaScript is turned OFF. None of the links on this concept map will
work until it is reactivated.
If you need help turning JavaScript On, click here.
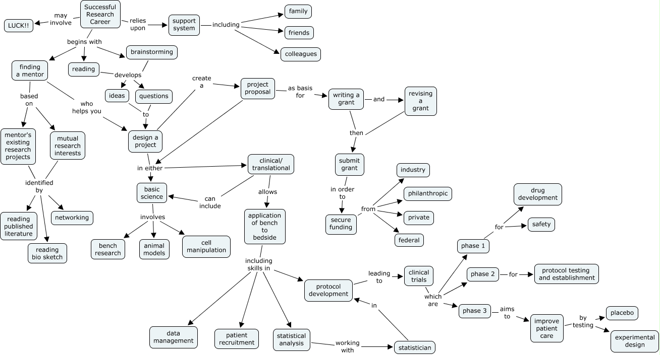
This Concept Map, created with IHMC CmapTools, has information related to: Map2, clinical/ translational allows application of bench to bedside, Successful Research Career relies upon support system, submit grant in order to secure funding, support system including friends, secure funding from private, mentor's existing research projects identified by networking, mutual research interests identified by reading bio sketch, basic science involves bench research, application of bench to bedside including skills in data management, reading develops questions, phase 1 for safety, Successful Research Career begins with finding a mentor, revising a grant then submit grant, finding a mentor based on mentor's existing research projects, ideas to design a project, phase 3 aims to improve patient care, clinical/ translational can include basic science, phase 1 for drug development, project proposal in either clinical/ translational, Successful Research Career begins with reading