WARNING:
JavaScript is turned OFF. None of the links on this concept map will
work until it is reactivated.
If you need help turning JavaScript On, click here.
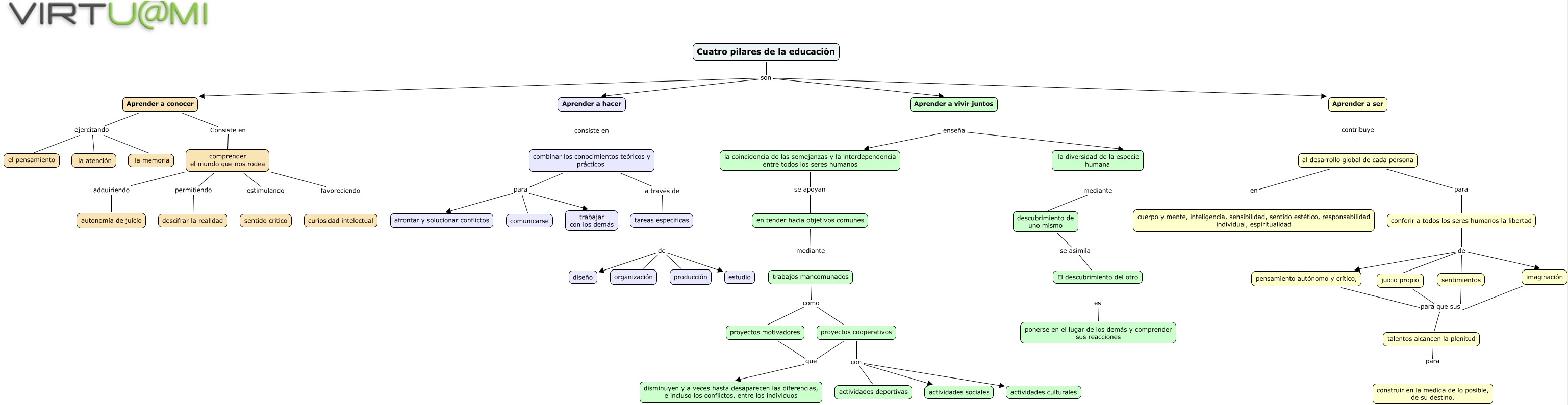
Este Cmap, tiene información relacionada con: mapa-raul, Aprender a vivir juntos enseña la diversidad de la especie humana, proyectos motivadores que disminuyen y a veces hasta desaparecen las diferencias, e incluso los conflictos, entre los individuos, combinar los conocimientos teóricos y prácticos para afrontar y solucionar conflictos, descubrimiento de uno mismo se asimila El descubrimiento del otro, al desarrollo global de cada persona en cuerpo y mente, inteligencia, sensibilidad, sentido estético, responsabilidad individual, espiritualidad, la coincidencia de las semejanzas y la interdependencia entre todos los seres humanos se apoyan en tender hacia objetivos comunes, juicio propio para que sus talentos alcancen la plenitud, talentos alcancen la plenitud para construir en la medida de lo posible, de su destino., Aprender a conocer Consiste en comprender el mundo que nos rodea, Aprender a ser contribuye al desarrollo global de cada persona, Cuatro pilares de la educación son Aprender a conocer, tareas especificas de producción, Aprender a conocer ejercitando el pensamiento, al desarrollo global de cada persona para conferir a todos los seres humanos la libertad, comprender el mundo que nos rodea estimulando sentido critico, la diversidad de la especie humana mediante El descubrimiento del otro, conferir a todos los seres humanos la libertad de pensamiento autónomo y crítico,, conferir a todos los seres humanos la libertad de juicio propio, trabajos mancomunados como proyectos motivadores, comprender el mundo que nos rodea permitiendo descifrar la realidad