WARNING:
JavaScript is turned OFF. None of the links on this concept map will
work until it is reactivated.
If you need help turning JavaScript On, click here.
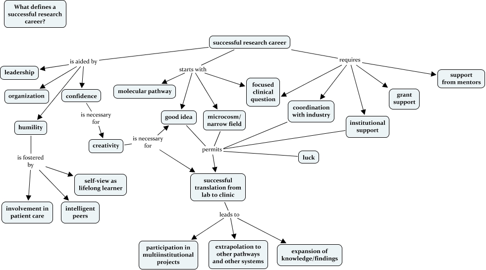
This Concept Map, created with IHMC CmapTools, has information related to: MichaelGrunwaldResearchCareer, successful research career is aided by humility, successful research career requires institutional support, successful research career requires support from mentors, humility is fostered by involvement in patient care, institutional support permits successful translation from lab to clinic, successful research career is aided by confidence, successful research career requires focused clinical question, successful translation from lab to clinic leads to participation in multiinstitutional projects, creativity is necessary for good idea, confidence is necessary for creativity, humility is fostered by self-view as lifelong learner, creativity is necessary for successful translation from lab to clinic, successful research career starts with molecular pathway, coordination with industry permits successful translation from lab to clinic, successful research career is aided by organization, humility is fostered by intelligent peers, successful research career starts with microcosm/ narrow field, successful research career starts with focused clinical question, successful research career starts with good idea, successful research career is aided by leadership