WARNING:
JavaScript is turned OFF. None of the links on this concept map will
work until it is reactivated.
If you need help turning JavaScript On, click here.
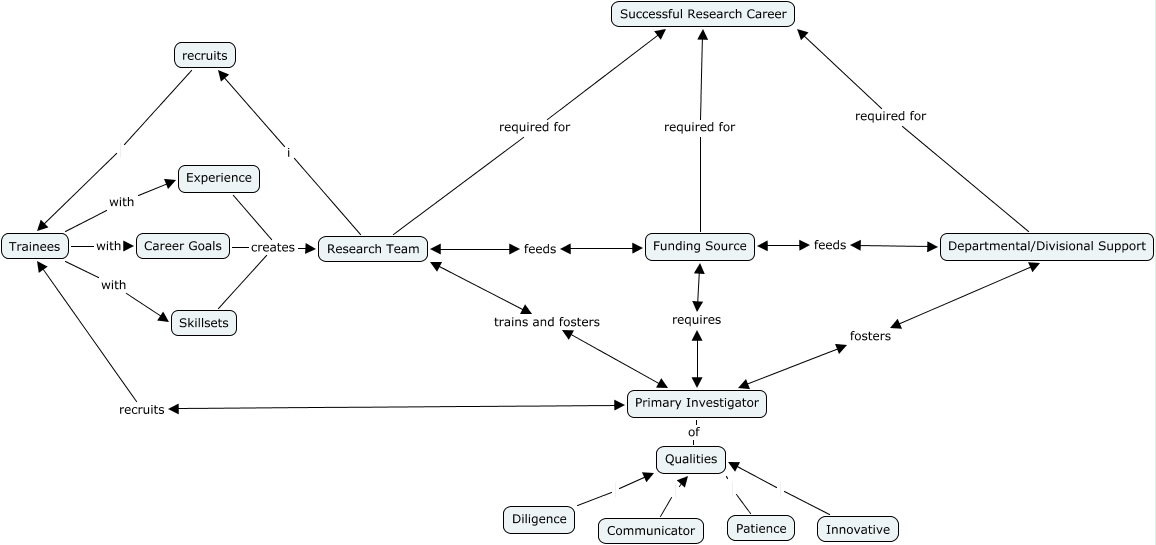
This Concept Map, created with IHMC CmapTools, has information related to: Dombrowski Map 1, Career Goals creates Research Team, Funding Source feeds Research Team, Primary Investigator recruits Trainees, Funding Source requires Primary Investigator, Trainees with Career Goals, Communicator Qualities, Research Team i recruits, Primary Investigator fosters Departmental/Divisional Support, Experience creates Research Team, Departmental/Divisional Support required for Successful Research Career, Skillsets creates Research Team, Funding Source required for Successful Research Career, Patience Qualities, Trainees with Skillsets, Research Team required for Successful Research Career, Funding Source feeds Departmental/Divisional Support, Qualities of Primary Investigator, recruits Trainees, Innovative Qualities, Primary Investigator trains and fosters Research Team