WARNING:
JavaScript is turned OFF. None of the links on this concept map will
work until it is reactivated.
If you need help turning JavaScript On, click here.
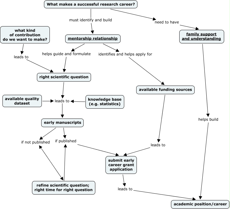
This Concept Map, created with IHMC CmapTools, has information related to: wayne tsuang map 1, submit early career grant application leads to academic position/career, right scientific question leads to early manuscripts, knowledge base (e.g. statistics) leads to early manuscripts, what kind of contribution do we want to make? leads to right scientific question, family support and understanding helps build academic position/career, available quality dataset leads to early manuscripts, mentorship relationship identifies and helps apply for available funding sources, early manuscripts if published submit early career grant application, available funding sources leads to submit early career grant application, What makes a successful research career? need to have family support and understanding, early manuscripts if not published refine scientific question; right time for right question, mentorship relationship helps guide and formulate right scientific question, What makes a successful research career? must identify and build mentorship relationship, refine scientific question; right time for right question if published submit early career grant application