WARNING:
JavaScript is turned OFF. None of the links on this concept map will
work until it is reactivated.
If you need help turning JavaScript On, click here.
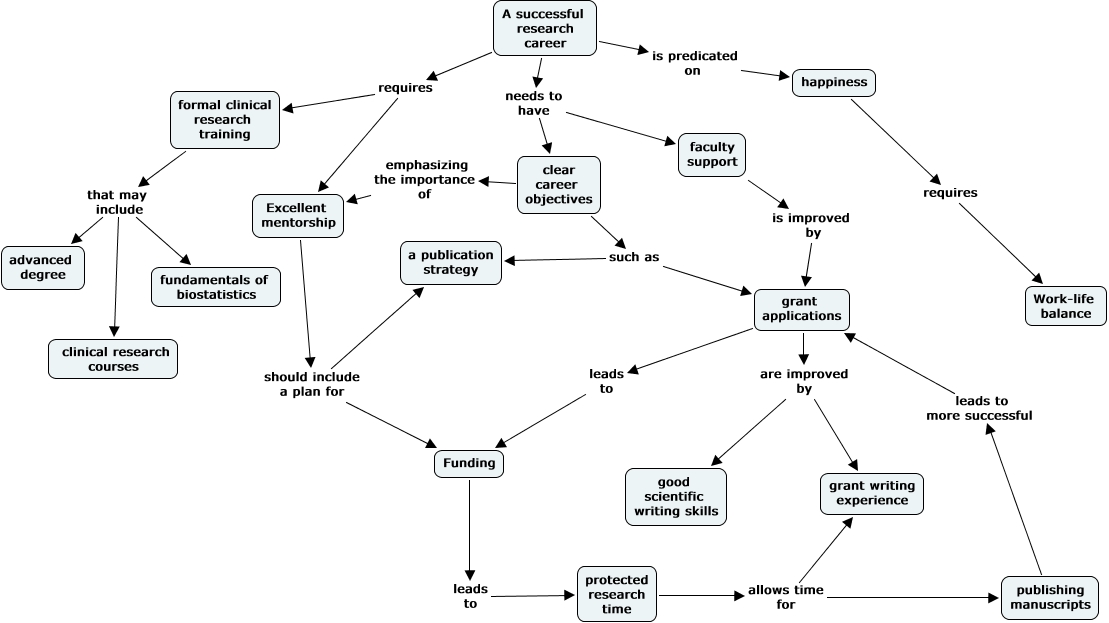
This Concept Map, created with IHMC CmapTools, has information related to: SharifHalimMap1, Excellent mentorship should include a plan for Funding, clear career objectives such as grant applications, A successful research career needs to have faculty support, grant applications are improved by grant writing experience, protected research time allows time for grant writing experience, Excellent mentorship should include a plan for a publication strategy, publishing manuscripts leads to more successful grant applications, protected research time allows time for publishing manuscripts, A successful research career requires formal clinical research training, A successful research career is predicated on happiness, A successful research career needs to have clear career objectives, formal clinical research training that may include clinical research courses, clear career objectives emphasizing the importance of Excellent mentorship, Funding leads to protected research time, happiness requires Work-life balance, formal clinical research training that may include fundamentals of biostatistics, A successful research career requires Excellent mentorship, formal clinical research training that may include advanced degree, grant applications leads to Funding, faculty support is improved by grant applications