WARNING:
JavaScript is turned OFF. None of the links on this concept map will
work until it is reactivated.
If you need help turning JavaScript On, click here.
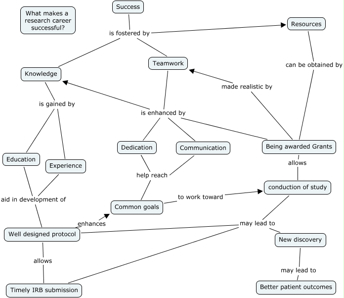
This Concept Map, created with IHMC CmapTools, has information related to: Kellie Cochran successful research, Timely IRB submission may lead to New discovery, Success is fostered by Resources, Being awarded Grants allows conduction of study, Well designed protocol enhances Common goals, Common goals to work toward conduction of study, conduction of study may lead to New discovery, Being awarded Grants made realistic by Teamwork, Knowledge is gained by Experience, Knowledge is gained by Education, Resources can be obtained by Being awarded Grants, Teamwork is enhanced by Communication, Being awarded Grants is enhanced by Dedication, Success is fostered by Teamwork, Experience aid in development of Well designed protocol, Being awarded Grants is enhanced by Communication, Teamwork is enhanced by Dedication, Well designed protocol may lead to New discovery, Success is fostered by Knowledge, Well designed protocol allows Timely IRB submission, Being awarded Grants is enhanced by Knowledge