WARNING:
JavaScript is turned OFF. None of the links on this concept map will
work until it is reactivated.
If you need help turning JavaScript On, click here.
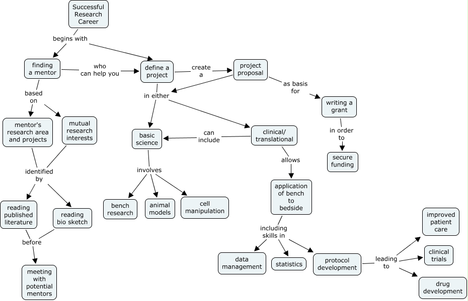
This Concept Map, created with IHMC CmapTools, has information related to: Map1, clinical/ translational allows application of bench to bedside, finding a mentor who can help you define a project, finding a mentor based on mentor's research area and projects, protocol development leading to drug development, Successful Research Career begins with define a project, protocol development leading to improved patient care, writing a grant in order to secure funding, protocol development leading to clinical trials, project proposal as basis for writing a grant, basic science involves cell manipulation, Successful Research Career begins with finding a mentor, define a project create a project proposal, basic science involves animal models, mentor's research area and projects identified by reading bio sketch, application of bench to bedside including skills in data management, reading bio sketch before meeting with potential mentors, project proposal in either basic science, basic science involves bench research, mutual research interests identified by reading bio sketch, define a project in either basic science