WARNING:
JavaScript is turned OFF. None of the links on this concept map will
work until it is reactivated.
If you need help turning JavaScript On, click here.
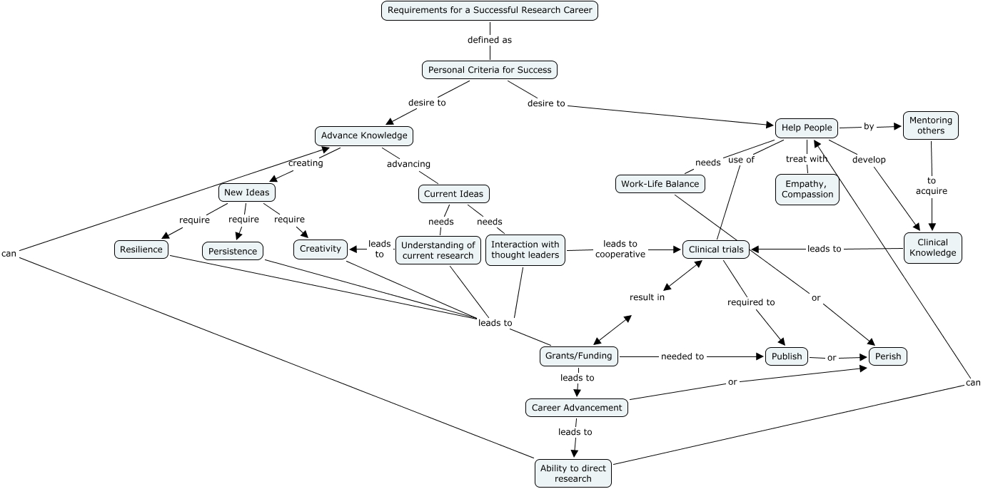
This Concept Map, created with IHMC CmapTools, has information related to: Successful Research Career, Career Advancement leads to Ability to direct research, Work-Life Balance or Perish, Help People by Mentoring others, Understanding of current research leads to Creativity, Personal Criteria for Success desire to Advance Knowledge, Personal Criteria for Success desire to Help People, Requirements for a Successful Research Career defined as Personal Criteria for Success, Current Ideas needs Understanding of current research, Persistence leads to Grants/Funding, Mentoring others to acquire Clinical Knowledge, Grants/Funding leads to Career Advancement, Advance Knowledge advancing Current Ideas, Clinical Knowledge leads to Clinical trials, Help People use of Clinical trials, Current Ideas needs Interaction with thought leaders, Career Advancement or Perish, New Ideas require Resilience, Clinical trials result in Grants/Funding, Creativity leads to Grants/Funding, Interaction with thought leaders leads to Grants/Funding