WARNING:
JavaScript is turned OFF. None of the links on this concept map will
work until it is reactivated.
If you need help turning JavaScript On, click here.
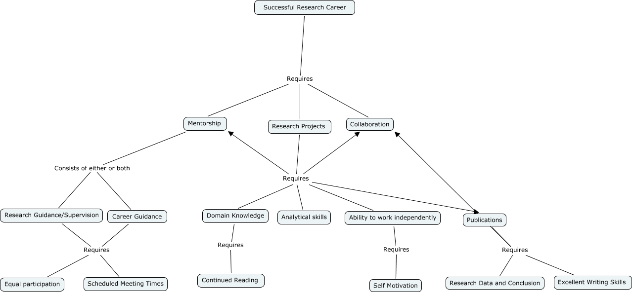
This Concept Map, created with IHMC CmapTools, has information related to: Successful Research Career, Research Guidance/Supervision Requires Equal participation, Research Projects Requires Mentorship, Research Projects Requires Ability to work independently, Publications Requires Research Data and Conclusion, Research Guidance/Supervision Requires Scheduled Meeting Times, Career Guidance Requires Equal participation, Ability to work independently Requires Self Motivation, Domain Knowledge Requires Mentorship, Domain Knowledge Requires Analytical skills, Domain Knowledge Requires Ability to work independently, Research Projects Requires Publications, Publications Requires Excellent Writing Skills, Research Projects Requires Analytical skills, Successful Research Career Requires Collaboration, Domain Knowledge Requires Collaboration, Domain Knowledge Requires Publications, Research Projects Requires Mentorship, Research Projects Requires Collaboration, Mentorship Consists of either or both Research Guidance/Supervision, Domain Knowledge Requires Continued Reading