WARNING:
JavaScript is turned OFF. None of the links on this concept map will
work until it is reactivated.
If you need help turning JavaScript On, click here.
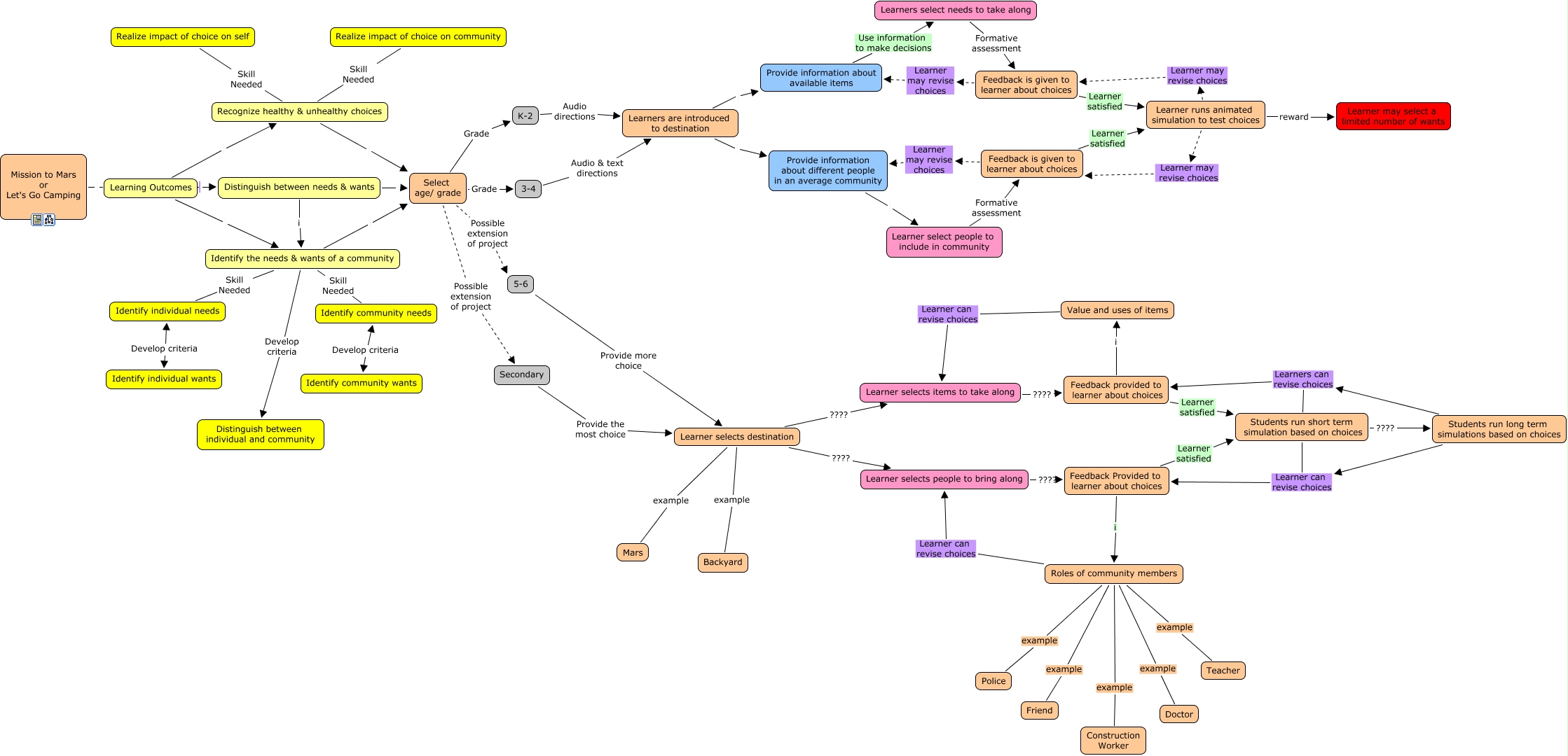
This Concept Map, created with IHMC CmapTools, has information related to: Design Learning Objects, Students run long term simulations based on choices Learner can revise choices Students run short term simulation based on choices, Feedback is given to learner about choices Learner satisfied Learner runs animated simulation to test choices, Value and uses of items Learner can revise choices Learner selects items to take along, Feedback is given to learner about choices Learner may revise choices Provide information about available items, Students run short term simulation based on choices ???? Students run long term simulations based on choices, Recognize healthy & unhealthy choices Skill Needed Realize impact of choice on community, Feedback is given to learner about choices Learner satisfied Learner runs animated simulation to test choices, Distinguish between needs & wants i Identify the needs & wants of a community, Learner selects destination example Backyard, Students run short term simulation based on choices Learners can revise choices Feedback provided to learner about choices, 3-4 Audio & text directions Learners are introduced to destination, Roles of community members Learner can revise choices Learner selects people to bring along, Recognize healthy & unhealthy choices Select age/ grade, Learning Outcomes Distinguish between needs & wants, Learning Outcomes Recognize healthy & unhealthy choices, Mission to Mars or Let's Go Camping Learning Outcomes, Roles of community members example Construction Worker, Select age/ grade Grade 3-4, Recognize healthy & unhealthy choices Skill Needed Realize impact of choice on self, K-2 Audio directions Learners are introduced to destination