WARNING:
JavaScript is turned OFF. None of the links on this concept map will
work until it is reactivated.
If you need help turning JavaScript On, click here.
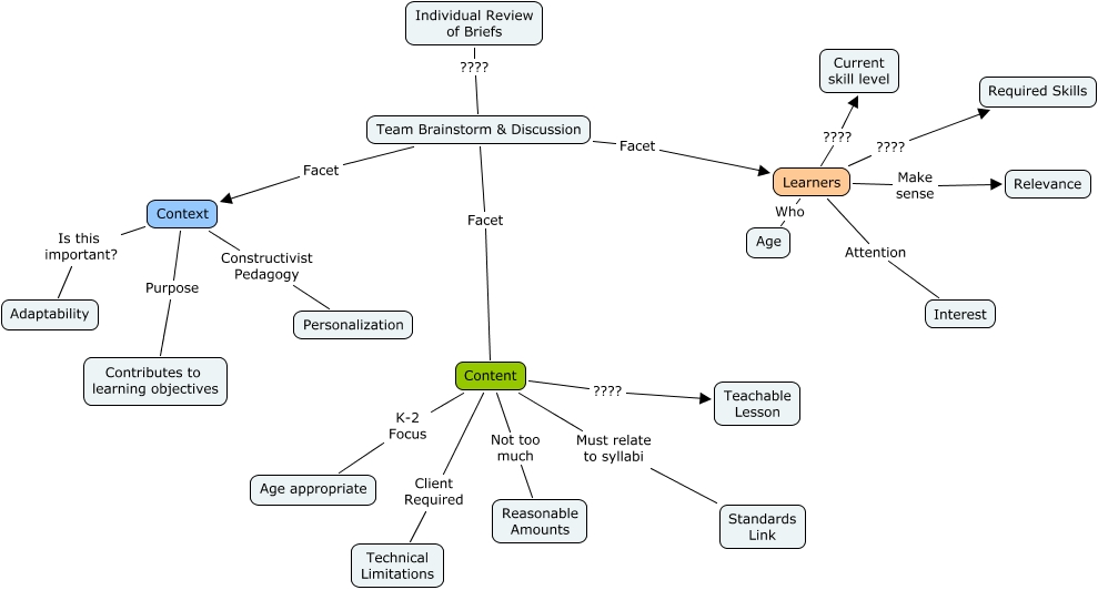
This Concept Map, created with IHMC CmapTools, has information related to: Review of Briefs, Learners Attention Interest, Content Client Required Technical Limitations, Team Brainstorm & Discussion Facet Content, Team Brainstorm & Discussion Facet Learners, Learners Who Age, Content ???? Teachable Lesson, Team Brainstorm & Discussion Facet Context, Learners ???? Current skill level, Content Must relate to syllabi Standards Link, Content Not too much Reasonable Amounts, Context Purpose Contributes to learning objectives, Context Is this important? Adaptability, Content K-2 Focus Age appropriate, Learners ???? Required Skills, Individual Review of Briefs ???? Team Brainstorm & Discussion, Learners Make sense Relevance, Context Constructivist Pedagogy Personalization