WARNING:
JavaScript is turned OFF. None of the links on this concept map will
work until it is reactivated.
If you need help turning JavaScript On, click here.
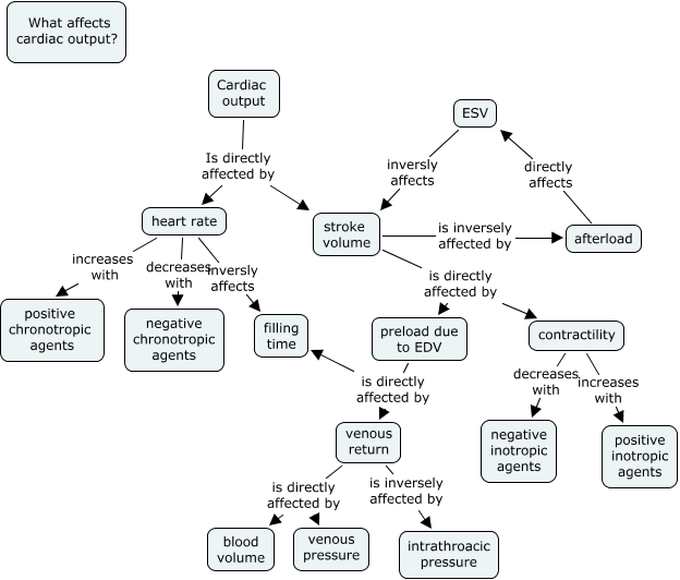
This Concept Map, created with IHMC CmapTools, has information related to: Stephanie Lilla Cardiac output map, Cardiac output Is directly affected by stroke volume, venous return is inversely affected by intrathroacic pressure, stroke volume is directly affected by preload due to EDV, heart rate decreases with negative chronotropic agents, stroke volume is inversely affected by afterload, contractility increases with positive inotropic agents, stroke volume is directly affected by contractility, ESV inversly affects stroke volume, afterload directly affects ESV, contractility decreases with negative inotropic agents, heart rate increases with positive chronotropic agents, preload due to EDV is directly affected by venous return, venous return is directly affected by venous pressure, venous return is directly affected by blood volume, heart rate inversly affects filling time, Cardiac output Is directly affected by heart rate, preload due to EDV is directly affected by filling time