WARNING:
JavaScript is turned OFF. None of the links on this concept map will
work until it is reactivated.
If you need help turning JavaScript On, click here.
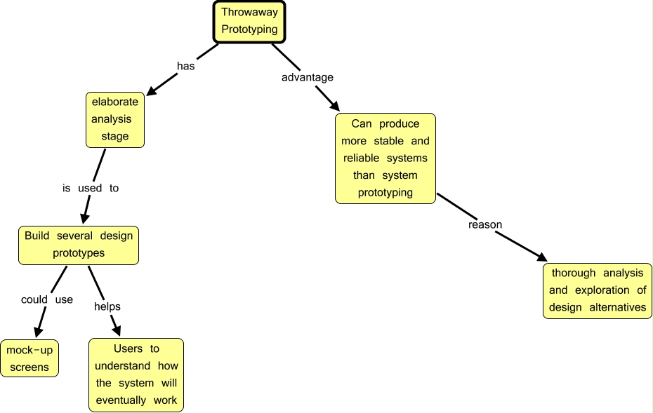
This Concept Map, created with IHMC CmapTools, has information related to: Throwaway Prototyping, Can produce more stable and reliable systems than system prototyping reason thorough analysis and exploration of design alternatives, Build several design prototypes helps Users to understand how the system will eventually work, elaborate analysis stage is used to Build several design prototypes, Throwaway Prototyping has elaborate analysis stage, Throwaway Prototyping advantage Can produce more stable and reliable systems than system prototyping, Build several design prototypes could use mock-up screens