WARNING:
JavaScript is turned OFF. None of the links on this concept map will
work until it is reactivated.
If you need help turning JavaScript On, click here.
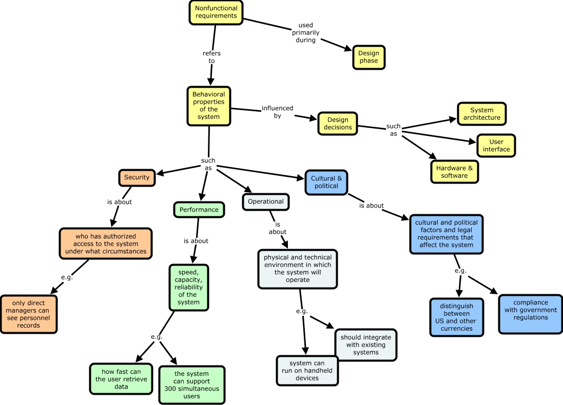
This Concept Map, created with IHMC CmapTools, has information related to: Non Functional Requirements, Behavioral properties of the system such as Operational, Behavioral properties of the system such as Performance, physical and technical environment in which the system will operate e.g. should integrate with existing systems, speed, capacity, reliability of the system e.g. the system can support 300 simultaneous users, physical and technical environment in which the system will operate e.g. system can run on handheld devices, Nonfunctional requirements refers to Behavioral properties of the system, cultural and political factors and legal requirements that affect the system e.g. distinguish between US and other currencies, speed, capacity, reliability of the system e.g. how fast can the user retrieve data, Operational is about physical and technical environment in which the system will operate, Behavioral properties of the system such as Cultural & political, Cultural & political is about cultural and political factors and legal requirements that affect the system, who has authorized access to the system under what circumstances e.g. only direct managers can see personnel records, Behavioral properties of the system influenced by Design decisions, Security is about who has authorized access to the system under what circumstances, Design decisions such as System architecture, Design decisions such as User interface, Performance is about speed, capacity, reliability of the system, Nonfunctional requirements used primarily during Design phase, Behavioral properties of the system such as Security, cultural and political factors and legal requirements that affect the system e.g. compliance with government regulations