WARNING:
JavaScript is turned OFF. None of the links on this concept map will
work until it is reactivated.
If you need help turning JavaScript On, click here.
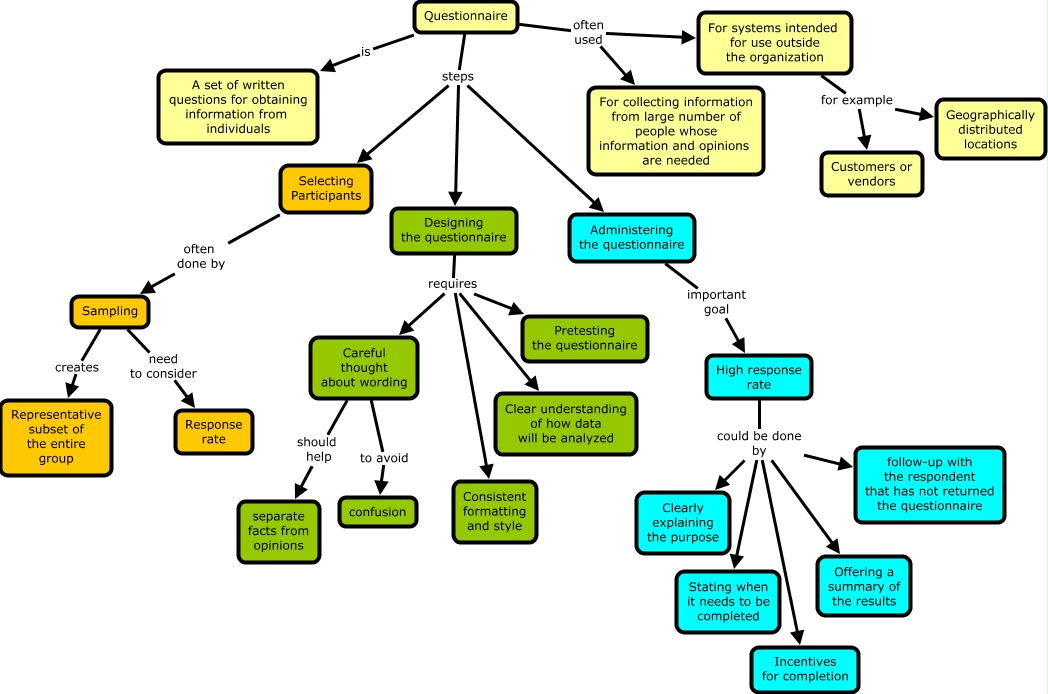
This Concept Map, created with IHMC CmapTools, has information related to: Questionnaires, For systems intended for use outside the organization for example Geographically distributed locations, High response rate could be done by Offering a summary of the results, High response rate could be done by follow-up with the respondent that has not returned the questionnaire, Designing the questionnaire requires Clear understanding of how data will be analyzed, Administering the questionnaire important goal High response rate, Designing the questionnaire requires Pretesting the questionnaire, Designing the questionnaire requires Careful thought about wording, Selecting Participants often done by Sampling, For systems intended for use outside the organization for example Customers or vendors, Careful thought about wording should help separate facts from opinions, Questionnaire often used For systems intended for use outside the organization, Questionnaire steps Designing the questionnaire, Questionnaire steps Selecting Participants, Questionnaire steps Administering the questionnaire, High response rate could be done by Incentives for completion, High response rate could be done by Clearly explaining the purpose, Designing the questionnaire requires Consistent formatting and style, Questionnaire is A set of written questions for obtaining information from individuals, High response rate could be done by Stating when it needs to be completed, Sampling creates Representative subset of the entire group