WARNING:
JavaScript is turned OFF. None of the links on this concept map will
work until it is reactivated.
If you need help turning JavaScript On, click here.
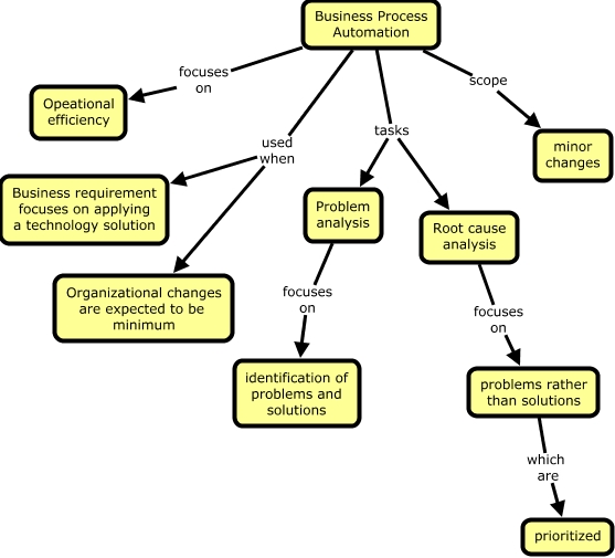
This Concept Map, created with IHMC CmapTools, has information related to: Business Process Automation, Business Process Automation used when Business requirement focuses on applying a technology solution, Root cause analysis focuses on problems rather than solutions, Business Process Automation scope minor changes, Business Process Automation tasks Root cause analysis, Business Process Automation tasks Problem analysis, Business Process Automation focuses on Opeational efficiency, problems rather than solutions which are prioritized, Business Process Automation used when Organizational changes are expected to be minimum, Problem analysis focuses on identification of problems and solutions