WARNING:
JavaScript is turned OFF. None of the links on this concept map will
work until it is reactivated.
If you need help turning JavaScript On, click here.
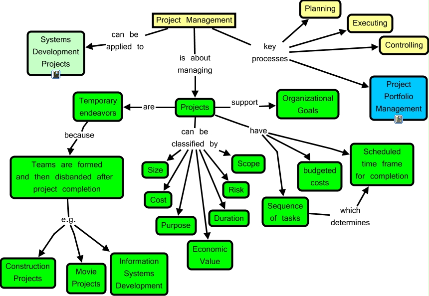
This Concept Map, created with IHMC CmapTools, has information related to: Project Selection and Management, Projects have Sequence of tasks, Teams are formed and then disbanded after project completion e.g. Movie Projects, Projects can be classified by Cost, Project Management key processes Project Portfolio Management, Project Management key processes Executing, Projects support Organizational Goals, Projects have Scheduled time frame for completion, Projects are Temporary endeavors, Projects can be classified by Scope, Projects have budgeted costs, Projects can be classified by Economic Value, Sequence of tasks which determines Scheduled time frame for completion, Teams are formed and then disbanded after project completion e.g. Information Systems Development, Project Management can be applied to Systems Development Projects, Projects can be classified by Risk, Temporary endeavors because Teams are formed and then disbanded after project completion, Project Management key processes Controlling, Project Management key processes Planning, Projects can be classified by Duration, Projects can be classified by Size