WARNING:
JavaScript is turned OFF. None of the links on this concept map will
work until it is reactivated.
If you need help turning JavaScript On, click here.
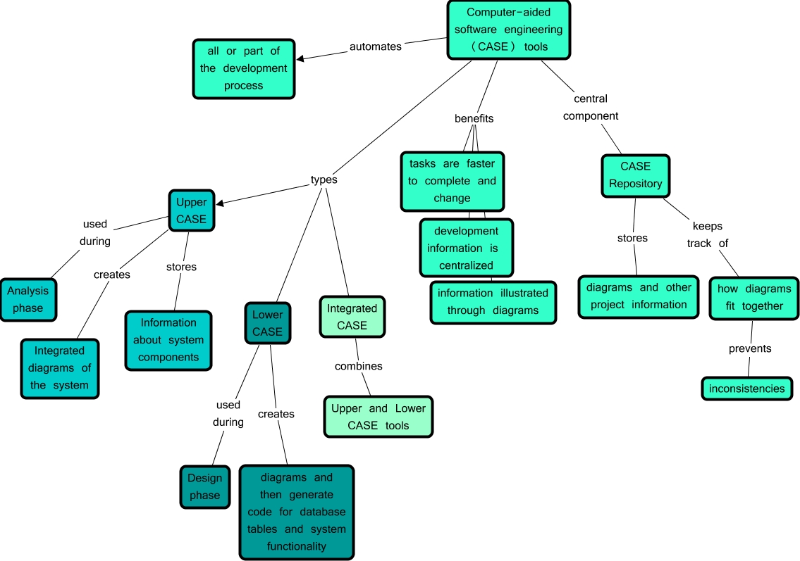
This Concept Map, created with IHMC CmapTools, has information related to: CASE Tools, Upper CASE used during Analysis phase, Integrated CASE combines Upper and Lower CASE tools, Lower CASE used during Design phase, Computer-aided software engineering (CASE) tools types Upper CASE, Computer-aided software engineering (CASE) tools benefits information illustrated through diagrams, CASE Repository stores diagrams and other project information, Computer-aided software engineering (CASE) tools types Integrated CASE, Upper CASE stores Information about system components, Computer-aided software engineering (CASE) tools automates all or part of the development process, Upper CASE creates Integrated diagrams of the system, how diagrams fit together prevents inconsistencies, CASE Repository keeps track of how diagrams fit together, Computer-aided software engineering (CASE) tools benefits tasks are faster to complete and change, Computer-aided software engineering (CASE) tools central component CASE Repository, Computer-aided software engineering (CASE) tools types Lower CASE, Lower CASE creates diagrams and then generate code for database tables and system functionality, Computer-aided software engineering (CASE) tools benefits development information is centralized