WARNING:
JavaScript is turned OFF. None of the links on this concept map will
work until it is reactivated.
If you need help turning JavaScript On, click here.
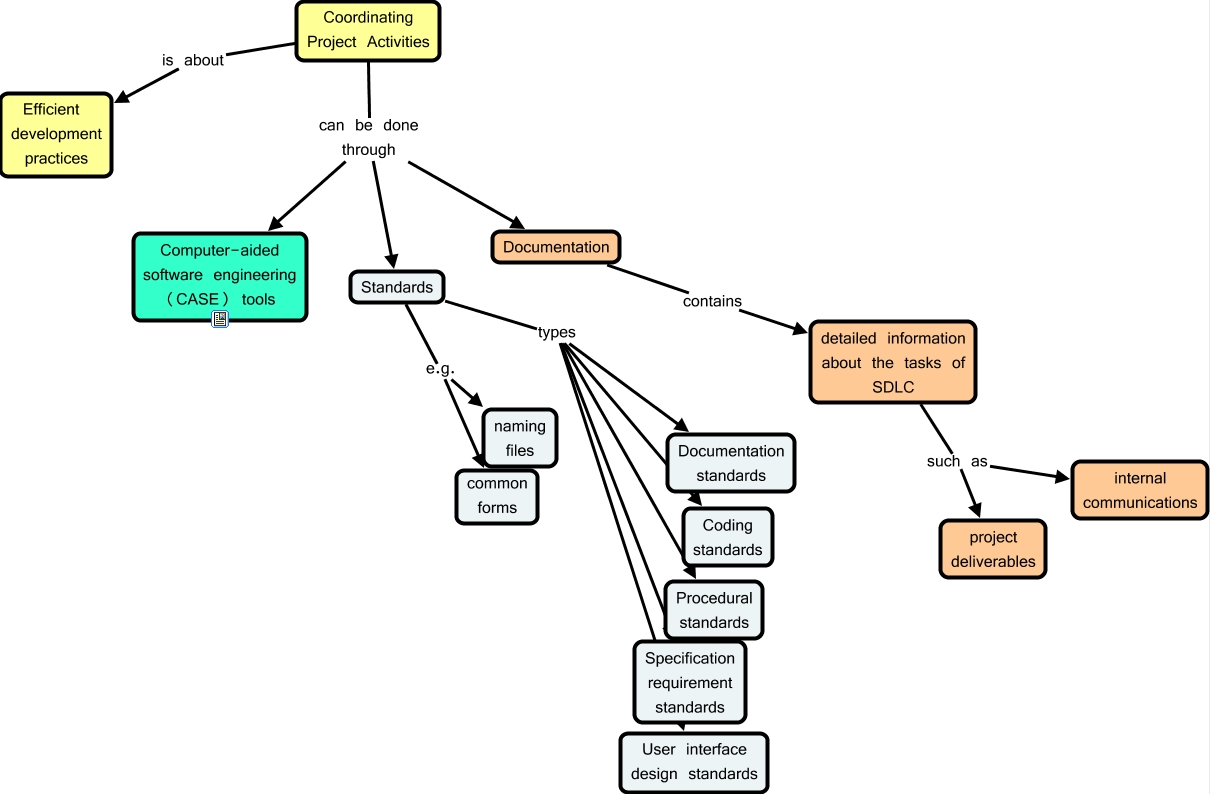
This Concept Map, created with IHMC CmapTools, has information related to: Coordinating project activities, Standards e.g. common forms, Coordinating Project Activities can be done through Computer-aided software engineering (CASE) tools, Standards types Documentation standards, Coordinating Project Activities is about Efficient development practices, Standards types User interface design standards, Documentation contains detailed information about the tasks of SDLC, Standards e.g. naming files, detailed information about the tasks of SDLC such as project deliverables, detailed information about the tasks of SDLC such as internal communications, Standards types Coding standards, Coordinating Project Activities can be done through Standards, Standards types Procedural standards, Standards types Specification requirement standards, Coordinating Project Activities can be done through Documentation