WARNING:
JavaScript is turned OFF. None of the links on this concept map will
work until it is reactivated.
If you need help turning JavaScript On, click here.
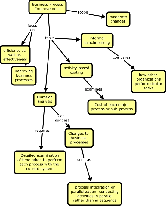
This Concept Map, created with IHMC CmapTools, has information related to: Business Process Improvement, informal benchmarking compares how other organizations perform similar tasks, Business Process Improvement tasks activity-based costing, Duration analysis can suggest Changes to business processes, Business Process Improvement tasks Duration analysis, Changes to business processes such as process integration or parallelization: conducting activities in parallel rather than in sequence, Business Process Improvement scope moderate changes, Duration analysis requires Detailed examination of time taken to perform each process with the current system, activity-based costing examines Cost of each major process or sub-process, Business Process Improvement tasks informal benchmarking, Business Process Improvement focus on efficiency as well as effectiveness, Business Process Improvement focus on improving business processes