WARNING:
JavaScript is turned OFF. None of the links on this concept map will
work until it is reactivated.
If you need help turning JavaScript On, click here.
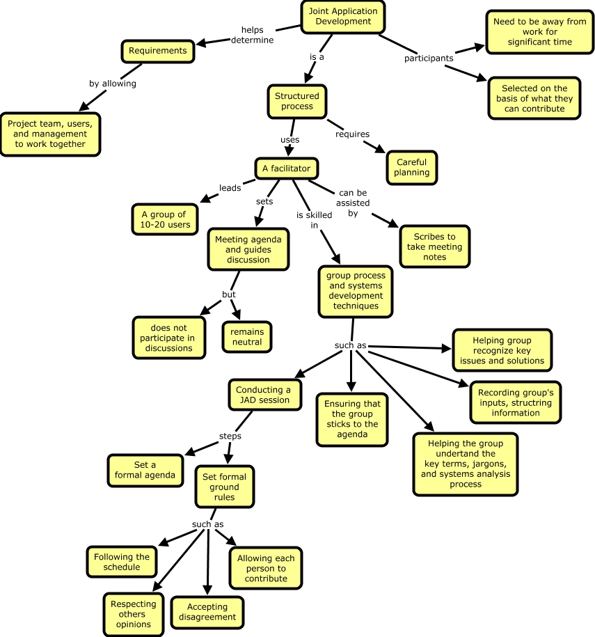
This Concept Map, created with IHMC CmapTools, has information related to: Joint Application Development, Conducting a JAD session steps Set formal ground rules, Joint Application Development is a Structured process, Conducting a JAD session steps Set a formal agenda, Structured process requires Careful planning, Joint Application Development participants Selected on the basis of what they can contribute, Meeting agenda and guides discussion but remains neutral, Meeting agenda and guides discussion but does not participate in discussions, A facilitator leads A group of 10-20 users, Set formal ground rules such as Following the schedule, group process and systems development techniques such as Recording group's inputs, structring information, A facilitator can be assisted by Scribes to take meeting notes, group process and systems development techniques such as Helping group recognize key issues and solutions, group process and systems development techniques such as Ensuring that the group sticks to the agenda, Joint Application Development participants Need to be away from work for significant time, Set formal ground rules such as Allowing each person to contribute, Joint Application Development helps determine Requirements, Set formal ground rules such as Accepting disagreement, Requirements by allowing Project team, users, and management to work together, Set formal ground rules such as Respecting others opinions, group process and systems development techniques such as Conducting a JAD session