WARNING:
JavaScript is turned OFF. None of the links on this concept map will
work until it is reactivated.
If you need help turning JavaScript On, click here.
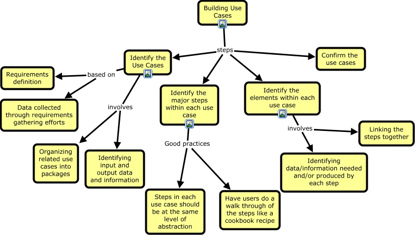
This Concept Map, created with IHMC CmapTools, has information related to: Building Use Cases, Building Use Cases steps Confirm the use cases, Identify the Use Cases based on Data collected through requirements gathering efforts, Building Use Cases steps Identify the Use Cases, Identify the Use Cases involves Identifying input and output data and information, Identify the Use Cases involves Organizing related use cases into packages, Identify the Use Cases based on Requirements definition, Building Use Cases steps Identify the elements within each use case, Identify the elements within each use case involves Identifying data/information needed and/or produced by each step, Identify the major steps within each use case Good practices Steps in each use case should be at the same level of abstraction, Identify the elements within each use case involves Linking the steps together, Identify the major steps within each use case Good practices Have users do a walk through of the steps like a cookbook recipe, Building Use Cases steps Identify the major steps within each use case