WARNING:
JavaScript is turned OFF. None of the links on this concept map will
work until it is reactivated.
If you need help turning JavaScript On, click here.
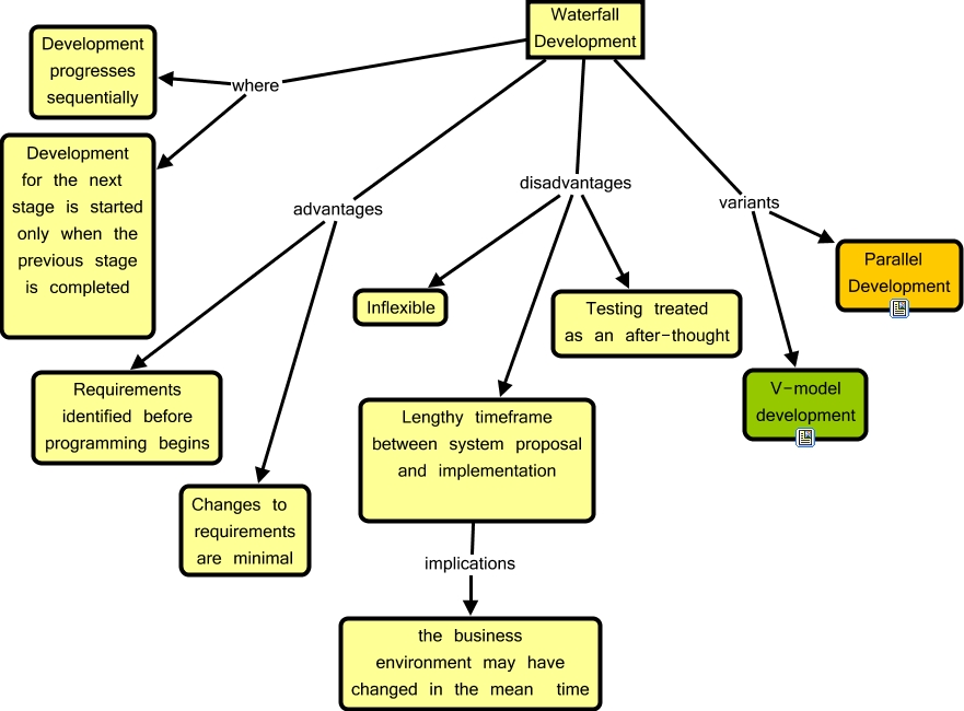
This Concept Map, created with IHMC CmapTools, has information related to: Waterfall Development and Variants, Lengthy timeframe between system proposal and implementation implications the business environment may have changed in the mean time, Waterfall Development advantages Requirements identified before programming begins, Waterfall Development disadvantages Testing treated as an after-thought, Waterfall Development where Development for the next stage is started only when the previous stage is completed, Waterfall Development variants Parallel Development, Waterfall Development variants V-model development, Waterfall Development where Development progresses sequentially, Waterfall Development advantages Changes to requirements are minimal, Waterfall Development disadvantages Lengthy timeframe between system proposal and implementation, Waterfall Development disadvantages Inflexible