WARNING:
JavaScript is turned OFF. None of the links on this concept map will
work until it is reactivated.
If you need help turning JavaScript On, click here.
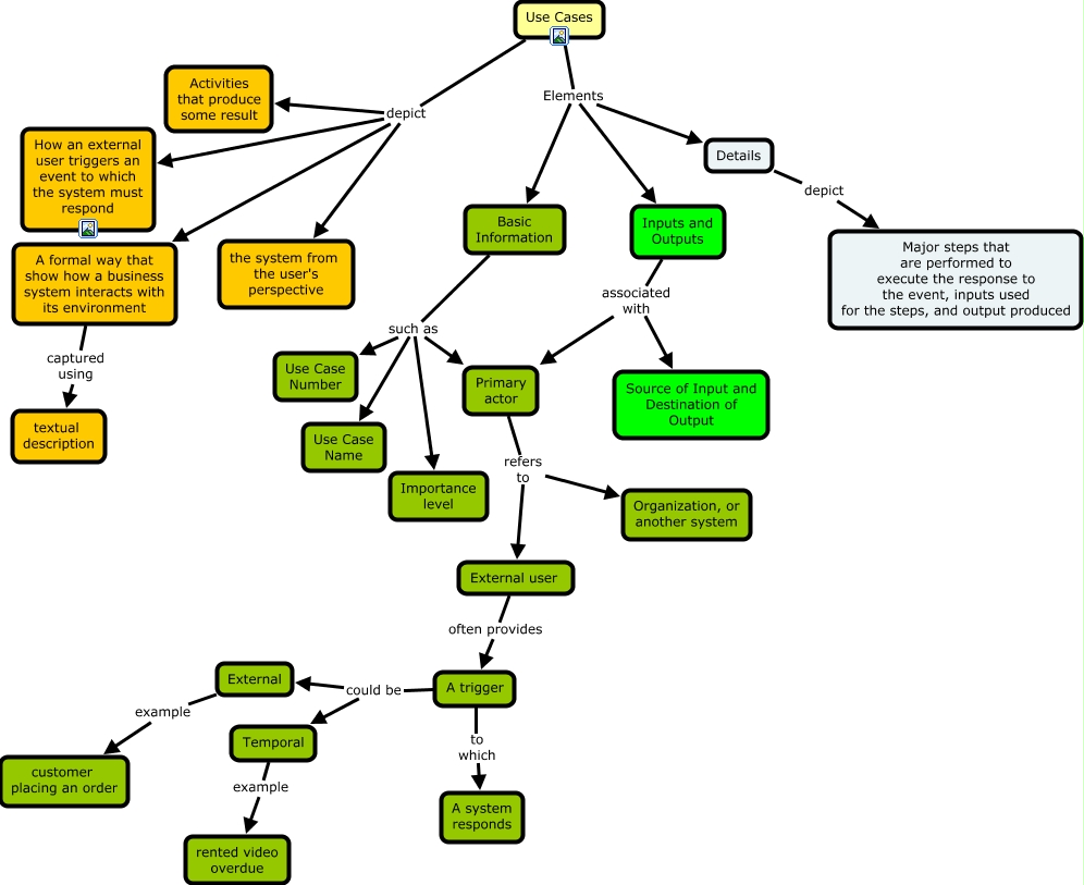
This Concept Map, created with IHMC CmapTools, has information related to: Use Cases, Use Cases Elements Inputs and Outputs, A trigger could be External, Basic Information such as Use Case Name, Primary actor refers to External user, Basic Information such as Primary actor, Use Cases depict the system from the user's perspective, Details depict Major steps that are performed to execute the response to the event, inputs used for the steps, and output produced, A trigger could be Temporal, A trigger to which A system responds, Primary actor refers to Organization, or another system, Inputs and Outputs associated with Primary actor, Basic Information such as Use Case Number, Basic Information such as Importance level, Use Cases Elements Details, External example customer placing an order, Temporal example rented video overdue, Inputs and Outputs associated with Source of Input and Destination of Output, A formal way that show how a business system interacts with its environment captured using textual description, External user often provides A trigger, Use Cases depict A formal way that show how a business system interacts with its environment