WARNING:
JavaScript is turned OFF. None of the links on this concept map will
work until it is reactivated.
If you need help turning JavaScript On, click here.
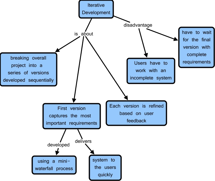
This Concept Map, created with IHMC CmapTools, has information related to: Iterative Development, Iterative Development disadvantage have to wait for the final version with complete requirements, First version captures the most important requirements delivers system to the users quickly, Iterative Development is about breaking overall project into a series of versions developed sequentially, Iterative Development is about First version captures the most important requirements, First version captures the most important requirements developed using a mini- waterfall process, Iterative Development disadvantage Users have to work with an incomplete system, Iterative Development is about Each version is refined based on user feedback