WARNING:
JavaScript is turned OFF. None of the links on this concept map will
work until it is reactivated.
If you need help turning JavaScript On, click here.
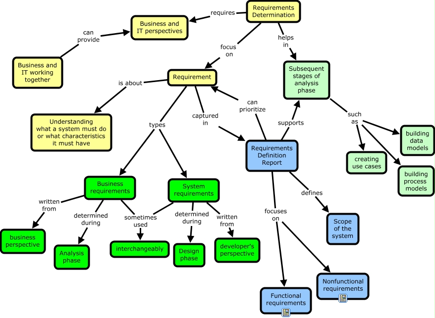
This Concept Map, created with IHMC CmapTools, has information related to: Requirements Determination, Requirements Definition Report can prioritize Requirement, Requirements Definition Report defines Scope of the system, Subsequent stages of analysis phase such as building process models, Requirements Definition Report supports Subsequent stages of analysis phase, System requirements written from developer's perspective, Requirements Determination focus on Requirement, Requirement is about Understanding what a system must do or what characteristics it must have, Requirements Definition Report focuses on Functional requirements, Requirements Determination requires Business and IT perspectives, System requirements sometimes used interchangeably, Business requirements determined during Analysis phase, Requirements Definition Report focuses on Nonfunctional requirements, Subsequent stages of analysis phase such as creating use cases, Business requirements written from business perspective, Business and IT working together can provide Business and IT perspectives, Requirement types System requirements, Business requirements sometimes used interchangeably, Requirement types Business requirements, Requirements Determination helps in Subsequent stages of analysis phase, System requirements determined during Design phase