WARNING:
JavaScript is turned OFF. None of the links on this concept map will
work until it is reactivated.
If you need help turning JavaScript On, click here.
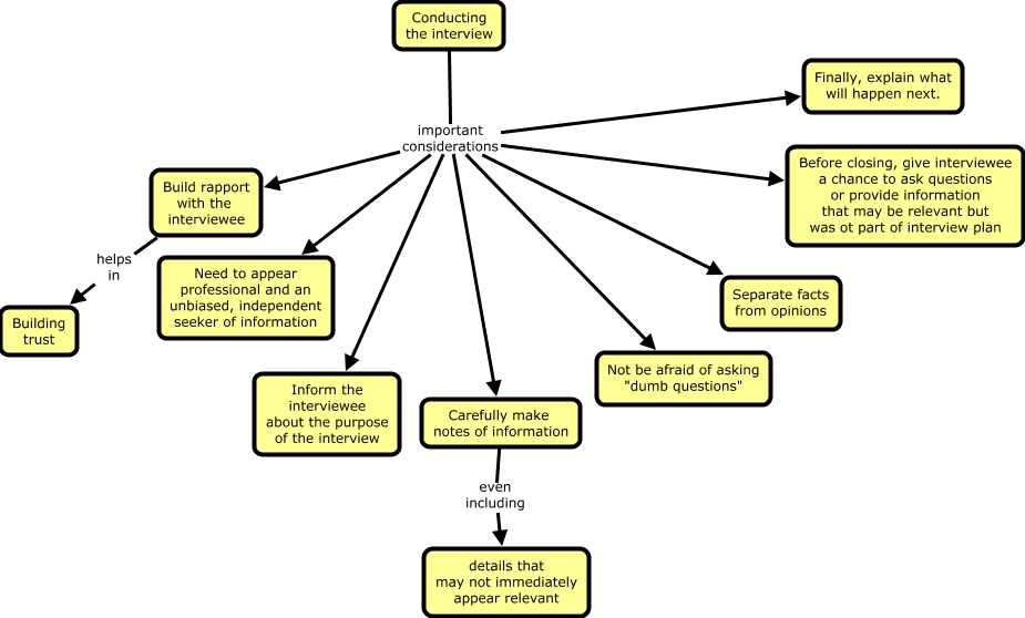
This Concept Map, created with IHMC CmapTools, has information related to: Conducting the interview, Carefully make notes of information even including details that may not immediately appear relevant, Conducting the interview important considerations Carefully make notes of information, Conducting the interview important considerations Before closing, give interviewee a chance to ask questions or provide information that may be relevant but was ot part of interview plan, Conducting the interview important considerations Separate facts from opinions, Build rapport with the interviewee helps in Building trust, Conducting the interview important considerations Finally, explain what will happen next., Conducting the interview important considerations Not be afraid of asking "dumb questions", Conducting the interview important considerations Need to appear professional and an unbiased, independent seeker of information, Conducting the interview important considerations Inform the interviewee about the purpose of the interview, Conducting the interview important considerations Build rapport with the interviewee