WARNING:
JavaScript is turned OFF. None of the links on this concept map will
work until it is reactivated.
If you need help turning JavaScript On, click here.
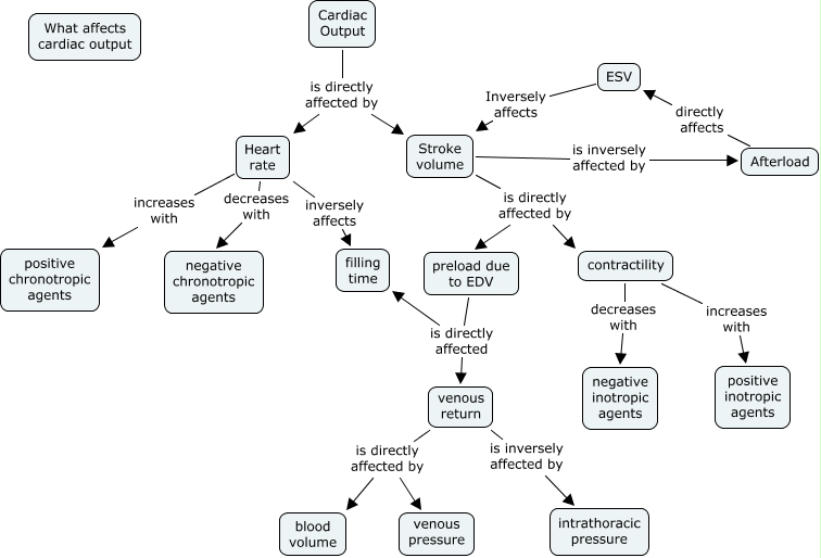
This Concept Map, created with IHMC CmapTools, has information related to: cardiac output, Afterload directly affects ESV, contractility increases with positive inotropic agents, Stroke volume is inversely affected by Afterload, venous return is directly affected by blood volume, contractility decreases with negative inotropic agents, Heart rate inversely affects filling time, Cardiac Output is directly affected by Stroke volume, Stroke volume is directly affected by preload due to EDV, Heart rate increases with positive chronotropic agents, preload due to EDV is directly affected venous return, Heart rate decreases with negative chronotropic agents, preload due to EDV is directly affected filling time, Cardiac Output is directly affected by Heart rate, Stroke volume is directly affected by contractility, venous return is directly affected by venous pressure, venous return is inversely affected by intrathoracic pressure, ESV Inversely affects Stroke volume