WARNING:
JavaScript is turned OFF. None of the links on this concept map will
work until it is reactivated.
If you need help turning JavaScript On, click here.
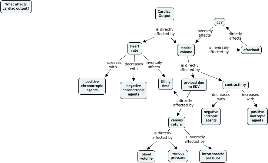
This Concept Map, created with IHMC CmapTools, has information related to: TonyVuTutorial, stroke volume is inversely affected by afterload, Cardiac Output is directly affected by stroke volume, preload due to EDV is directly affected by venous return, contractility decreases with negative intropic agents, stroke volume is directly affected by contractility, stroke volume is directly affected by preload due to EDV, afterload directly affects ESV, preload due to EDV is directly affected by filling time, heart rate decreases with negative chronotropic agents, ESV inversely affects stroke volume, heart rate inversely affects filling time, heart rate increases with positive chronotropic agents, venous return is directly affected by venous pressure, Cardiac Output is directly affected by heart rate, venous return is inversely affected by intrathoracic pressure, contractility increases with positive inotropic agents, venous return is directly affected by blood volume