WARNING:
JavaScript is turned OFF. None of the links on this concept map will
work until it is reactivated.
If you need help turning JavaScript On, click here.
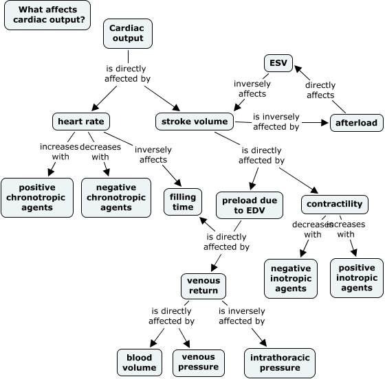
This Concept Map, created with IHMC CmapTools, has information related to: HaeseongParkTutorial, stroke volume is inversely affected by afterload, preload due to EDV is directly affected by filling time, heart rate decreases with negative chronotropic agents, heart rate inversely affects filling time, contractility decreases with negative inotropic agents, Cardiac output is directly affected by heart rate, contractility increases with positive inotropic agents, stroke volume is directly affected by contractility, venous return is inversely affected by intrathoracic pressure, preload due to EDV is directly affected by venous return, Cardiac output is directly affected by stroke volume, stroke volume is directly affected by preload due to EDV, ESV inversely affects stroke volume, venous return is directly affected by venous pressure, heart rate increases with positive chronotropic agents, venous return is directly affected by blood volume, afterload directly affects ESV