WARNING:
JavaScript is turned OFF. None of the links on this concept map will
work until it is reactivated.
If you need help turning JavaScript On, click here.
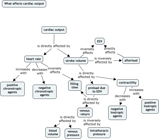
This Concept Map, created with IHMC CmapTools, has information related to: PayalKhinchaTutorial, heart rate inversely affects filling time, afterload directly affects ESV, stroke volume inversely affects ESV, heart rate increases with positive chronotropic agents, preload due to EDV is directly affected by filling time, cardiac output is directly affected by stroke volume, contractility decreases with negative inotropic agents, venous return is directly affected by blood volume, contractility increases with positive inotropic agents, stroke volume is directly affected by contractility, stroke volume is directly affected by preload due to EDV, cardiac output is directly affected by heart rate, preload due to EDV is directly affected by venous return, stroke volume is inversely affected by afterload, venous return is inversely affected by intrathoracic pressure, venous return is directly affected by venous pressure, heart rate decreases with negative chronotropic agents