WARNING:
JavaScript is turned OFF. None of the links on this concept map will
work until it is reactivated.
If you need help turning JavaScript On, click here.
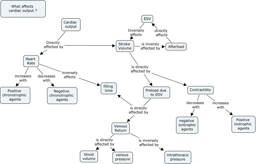
This Concept Map, created with IHMC CmapTools, has information related to: -Winkel tutorial, Contractility decreases with negative iontrophic agents, Stroke Volume is directly affected by Preload due to EDV, Venous Return is directly affected by venous pressure, Stroke Volume is inversly affected by Afterload, Preload due to EDV is directly affected by filling time, Heart Rate inversely affects filling time, Venous Return is directly affected by blood volume, Venous Return is inversely affected by intrathoracic pressure, Preload due to EDV is directly affected by Venous Return, ESV Inversely affects Stroke Volume, Heart Rate increases with Positive chronotrophic agents, Stroke Volume is directly affected by Contractility, Cardiac output Directly affected by Stroke Volume, Contractility increases with Positive inotrophic agents, Cardiac output Directly affected by Heart Rate, Afterload directly affects ESV, Heart Rate decreases with Negative chronotrophic agents