WARNING:
JavaScript is turned OFF. None of the links on this concept map will
work until it is reactivated.
If you need help turning JavaScript On, click here.
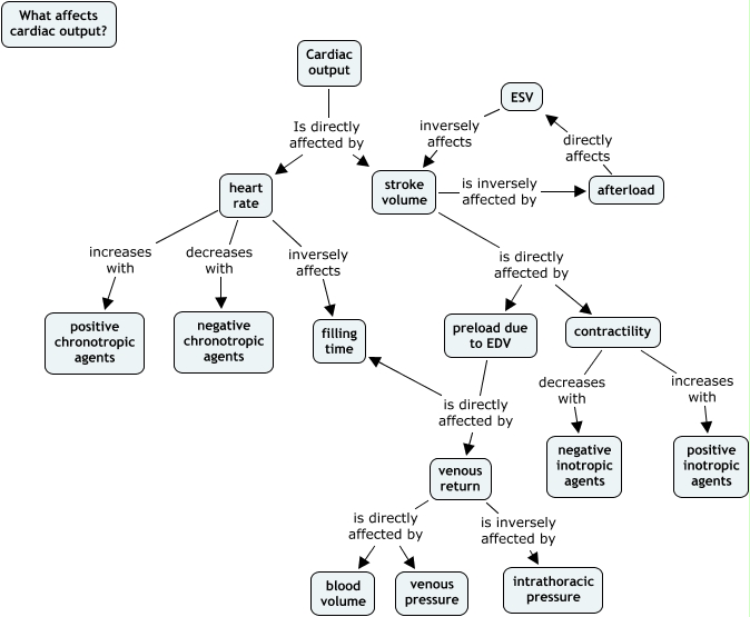
This Concept Map, created with IHMC CmapTools, has information related to: Cardiac output, afterload directly affects ESV, stroke volume is directly affected by preload due to EDV, preload due to EDV is directly affected by filling time, ESV inversely affects stroke volume, venous return is directly affected by blood volume, Cardiac output Is directly affected by heart rate, venous return is directly affected by venous pressure, contractility increases with positive inotropic agents, stroke volume is inversely affected by afterload, heart rate decreases with negative chronotropic agents, stroke volume is directly affected by contractility, heart rate increases with positive chronotropic agents, preload due to EDV is directly affected by venous return, heart rate inversely affects filling time, contractility decreases with negative inotropic agents, venous return is inversely affected by intrathoracic pressure, Cardiac output Is directly affected by stroke volume