WARNING:
JavaScript is turned OFF. None of the links on this concept map will
work until it is reactivated.
If you need help turning JavaScript On, click here.
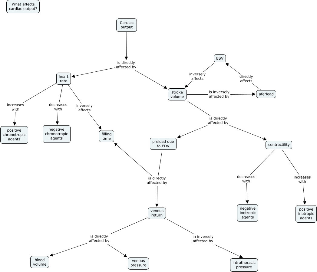
This Concept Map, created with IHMC CmapTools, has information related to: Jeffreypu tutorial, stroke volume is directly affected by preload due to EDV, heart rate decreases with negative chronotropic agents, ESV inversely affects stroke volume, heart rate increases with positive chronotropic agents, Cardiac output is directly affected by heart rate, stroke volume is inversely affected by aferload, venous return is directly affected by blood volume, venous return is directly affected by venous pressure, contractility increases with positive inotropic agents, aferload directly affects ESV, stroke volume is directly affected by contractility, Cardiac output is directly affected by stroke volume, contractility decreases with negative inotropic agents, venous return in inversely affected by intrathoracic pressure, preload due to EDV is directly affected by venous return, preload due to EDV is directly affected by filling time, heart rate inversely affects filling time