WARNING:
JavaScript is turned OFF. None of the links on this concept map will
work until it is reactivated.
If you need help turning JavaScript On, click here.
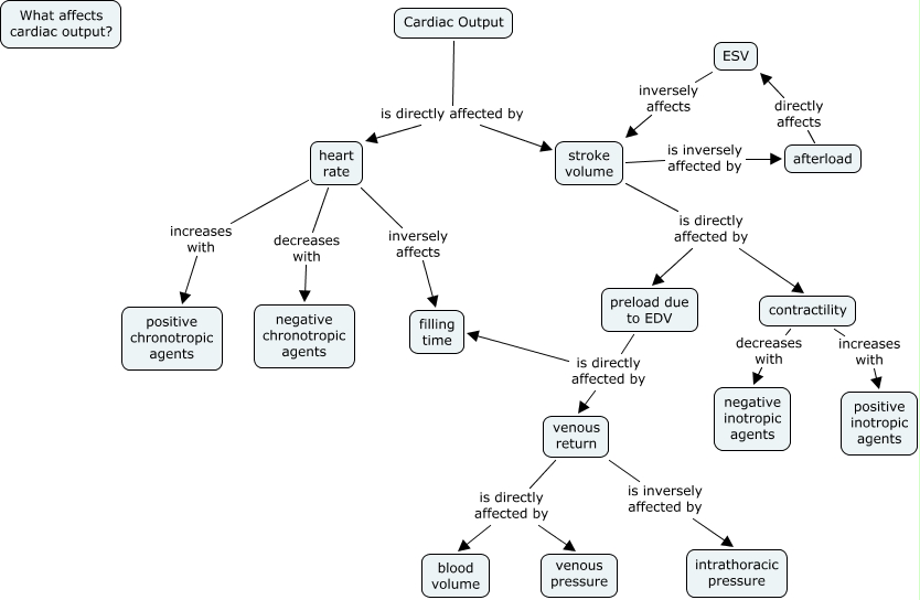
This Concept Map, created with IHMC CmapTools, has information related to: AnthonySungTutorial, stroke volume is directly affected by contractility, Cardiac Output is directly affected by heart rate, Cardiac Output is directly affected by stroke volume, venous return is directly affected by blood volume, contractility increases with positive inotropic agents, stroke volume is inversely affected by afterload, preload due to EDV is directly affected by filling time, heart rate increases with positive chronotropic agents, contractility decreases with negative inotropic agents, heart rate inversely affects filling time, ESV inversely affects stroke volume, heart rate decreases with negative chronotropic agents, preload due to EDV is directly affected by venous return, venous return is inversely affected by intrathoracic pressure, afterload directly affects ESV, stroke volume is directly affected by preload due to EDV, venous return is directly affected by venous pressure