WARNING:
JavaScript is turned OFF. None of the links on this concept map will
work until it is reactivated.
If you need help turning JavaScript On, click here.
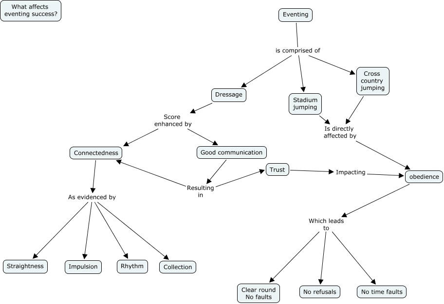
This Concept Map, created with IHMC CmapTools, has information related to: Kellie Cochran, obedience Which leads to Clear round No faults, Cross country jumping Is directly affected by obedience, Connectedness As evidenced by Rhythm, Dressage Score enhanced by Connectedness, Stadium jumping Is directly affected by obedience, Trust Impacting obedience, Eventing is comprised of Cross country jumping, Connectedness As evidenced by Collection, obedience Which leads to No time faults, Good communication Resulting in Connectedness, Eventing is comprised of Stadium jumping, Dressage Score enhanced by Good communication, Eventing is comprised of Dressage, obedience Which leads to No refusals, Good communication Resulting in Trust, Connectedness As evidenced by Impulsion, Connectedness As evidenced by Straightness