WARNING:
JavaScript is turned OFF. None of the links on this concept map will
work until it is reactivated.
If you need help turning JavaScript On, click here.
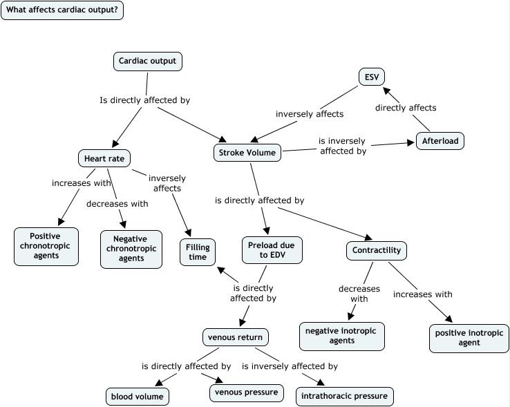
This Concept Map, created with IHMC CmapTools, has information related to: LindsayReinTutorial, Heart rate inversely affects Filling time, venous return is inversely affected by intrathoracic pressure, Cardiac output Is directly affected by Heart rate, Stroke Volume is directly affected by Contractility, ESV inversely affects Stroke Volume, Contractility increases with positive inotropic agent, venous return is directly affected by blood volume, Afterload directly affects ESV, Stroke Volume is inversely affected by Afterload, Heart rate decreases with Negative chronotropic agents, Heart rate increases with Positive chronotropic agents, venous return is directly affected by venous pressure, Cardiac output Is directly affected by Stroke Volume, Contractility decreases with negative inotropic agents, Preload due to EDV is directly affected by Filling time, Preload due to EDV is directly affected by venous return, Stroke Volume is directly affected by Preload due to EDV