WARNING:
JavaScript is turned OFF. None of the links on this concept map will
work until it is reactivated.
If you need help turning JavaScript On, click here.
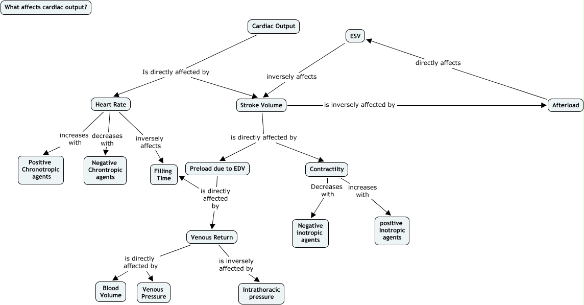
This Concept Map, created with IHMC CmapTools, has information related to: LisaJonesTutorial, Stroke Volume is directly affected by Preload due to EDV, Preload due to EDV is directly affected by Filling TIme, Venous Return is inversely affected by Intrathoracic pressure, Afterload directly affects ESV, Contractilty Decreases with Negative inotropic agents, Stroke Volume is inversely affected by Afterload, Preload due to EDV is directly affected by Venous Return, Stroke Volume is directly affected by Contractilty, Venous Return is directly affected by Blood Volume, Cardiac Output Is directly affected by Stroke Volume, Heart Rate increases with Positive Chronotropic agents, Heart Rate decreases with Negative Chrontropic agents, ESV inversely affects Stroke Volume, Contractilty increases with positive Inotropic agents, Venous Return is directly affected by Venous Pressure, Heart Rate inversely affects Filling TIme, Cardiac Output Is directly affected by Heart Rate