WARNING:
JavaScript is turned OFF. None of the links on this concept map will
work until it is reactivated.
If you need help turning JavaScript On, click here.
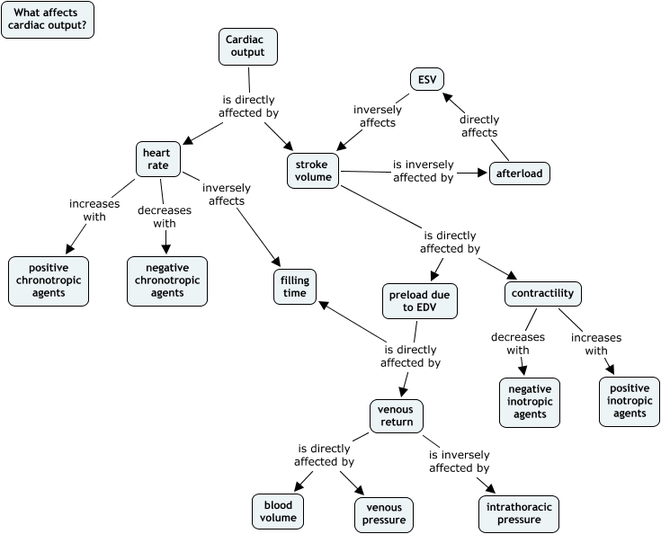
This Concept Map, created with IHMC CmapTools, has information related to: SharifHalimTutorial, stroke volume is inversely affected by afterload, preload due to EDV is directly affected by filling time, preload due to EDV is directly affected by venous return, stroke volume is directly affected by contractility, venous return is inversely affected by intrathoracic pressure, afterload directly affects ESV, heart rate inversely affects filling time, contractility decreases with negative inotropic agents, Cardiac output is directly affected by stroke volume, heart rate decreases with negative chronotropic agents, venous return is directly affected by blood volume, ESV inversely affects stroke volume, venous return is directly affected by venous pressure, heart rate increases with positive chronotropic agents, Cardiac output is directly affected by heart rate, stroke volume is directly affected by preload due to EDV, contractility increases with positive inotropic agents