WARNING:
JavaScript is turned OFF. None of the links on this concept map will
work until it is reactivated.
If you need help turning JavaScript On, click here.
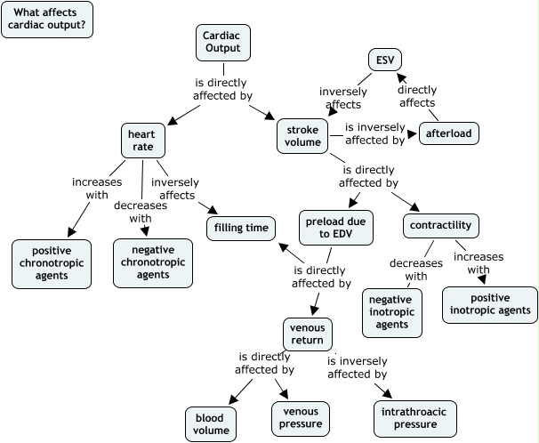
This Concept Map, created with IHMC CmapTools, has information related to: JMMcFarlin Tutorial, heart rate increases with positive chronotropic agents, stroke volume is directly affected by contractility, venous return is directly affected by blood volume, Cardiac Output is directly affected by heart rate, venous return is directly affected by venous pressure, stroke volume is directly affected by preload due to EDV, heart rate inversely affects filling time, preload due to EDV is directly affected by filling time, stroke volume is inversely affected by afterload, Cardiac Output is directly affected by stroke volume, venous return is inversely affected by intrathroacic pressure, preload due to EDV is directly affected by venous return, afterload directly affects ESV, contractility decreases with negative inotropic agents, heart rate decreases with negative chronotropic agents, contractility increases with positive inotropic agents, ESV inversely affects stroke volume