WARNING:
JavaScript is turned OFF. None of the links on this concept map will
work until it is reactivated.
If you need help turning JavaScript On, click here.
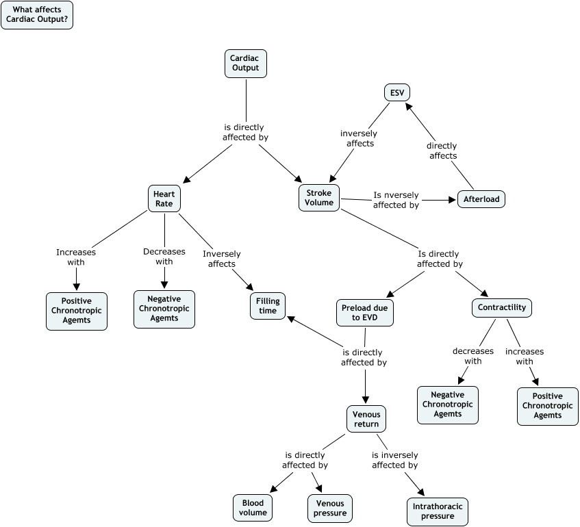
This Concept Map, created with IHMC CmapTools, has information related to: DavidOrtizTutorial, Stroke Volume Is nversely affected by Afterload, Venous return is inversely affected by Intrathoracic pressure, Contractility decreases with Negative Chronotropic Agemts, Heart Rate Decreases with Negative Chronotropic Agemts, Preload due to EVD is directly affected by Venous return, Stroke Volume Is directly affected by Contractility, Cardiac Output is directly affected by Heart Rate, Afterload directly affects ESV, Stroke Volume Is directly affected by Preload due to EVD, Heart Rate Inversely affects Filling time, Heart Rate Increases with Positive Chronotropic Agemts, Preload due to EVD is directly affected by Filling time, Venous return is directly affected by Venous pressure, Cardiac Output is directly affected by Stroke Volume, Contractility increases with Positive Chronotropic Agemts, ESV inversely affects Stroke Volume, Venous return is directly affected by Blood volume