WARNING:
JavaScript is turned OFF. None of the links on this concept map will
work until it is reactivated.
If you need help turning JavaScript On, click here.
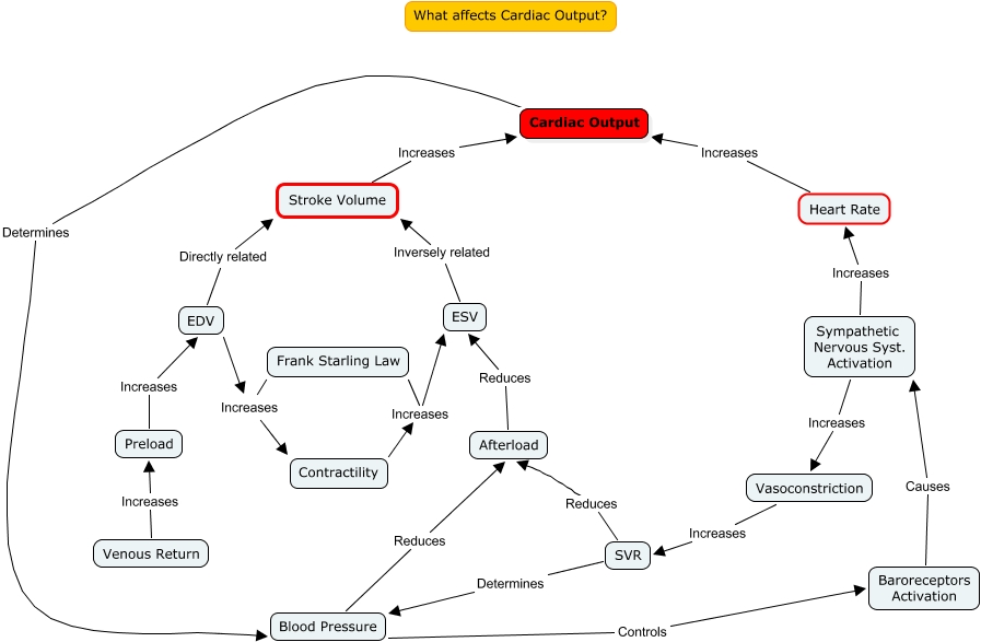
This Concept Map, created with IHMC CmapTools, has information related to: YeeWengWong_Tutorial, SVR Reduces Afterload, Cardiac Output Determines Blood Pressure, Frank Starling Law Increases ESV, Preload Increases EDV, SVR Determines Blood Pressure, Blood Pressure Controls Baroreceptors Activation, Contractility Increases ESV, EDV Increases Frank Starling Law, Venous Return Increases Preload, EDV Increases Contractility, Sympathetic Nervous Syst. Activation Increases Vasoconstriction, Afterload Reduces ESV, Baroreceptors Activation Causes Sympathetic Nervous Syst. Activation, EDV Directly related Stroke Volume, Blood Pressure Reduces Afterload, Stroke Volume Increases Cardiac Output, Heart Rate Increases Cardiac Output, Sympathetic Nervous Syst. Activation Increases Heart Rate, ESV Inversely related Stroke Volume, Vasoconstriction Increases SVR