WARNING:
JavaScript is turned OFF. None of the links on this concept map will
work until it is reactivated.
If you need help turning JavaScript On, click here.
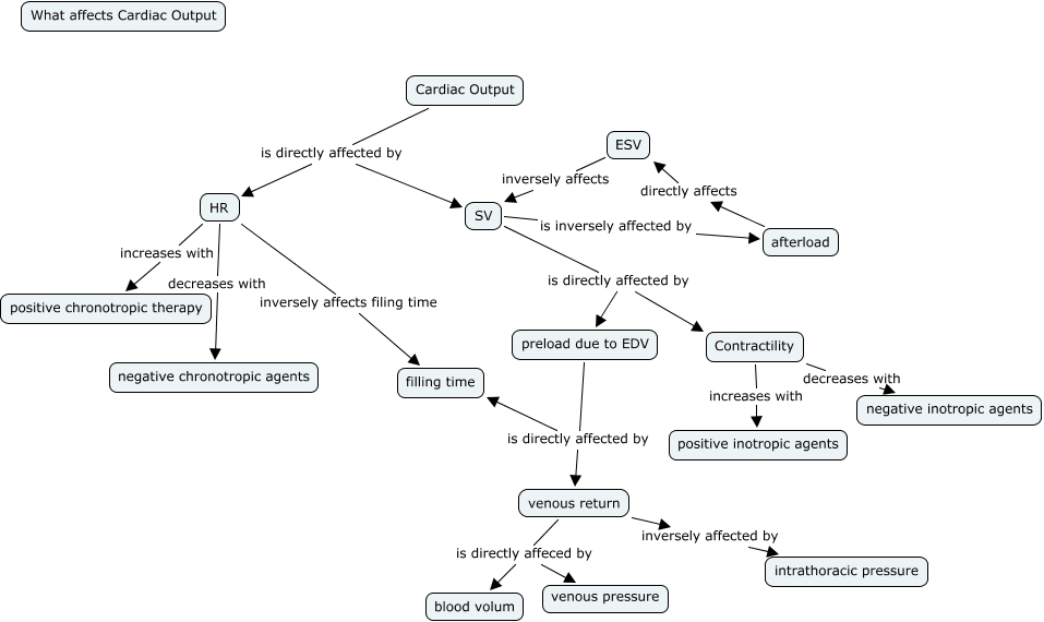
This Concept Map, created with IHMC CmapTools, has information related to: JeffreyMCLarke, HR inversely affects filing time filling time, HR increases with positive chronotropic therapy, ESV inversely affects SV, preload due to EDV is directly affected by filling time, afterload directly affects ESV, venous return is directly affeced by blood volum, HR decreases with negative chronotropic agents, SV is directly affected by Contractility, Contractility increases with positive inotropic agents, venous return is directly affeced by venous pressure, venous return inversely affected by intrathoracic pressure, SV is directly affected by preload due to EDV, preload due to EDV is directly affected by venous return, Contractility decreases with negative inotropic agents